监督索引号53310000536100000
德宏州卫生健康委员会(汇总)
2020年预算公开目录
第一部分 德宏州卫生健康委员会(汇总)2020年部门预算编制说明
第二部分 德宏州卫生健康委员会(汇总)2020年部门预算表
一、部门财务收支总体情况表
二、部门收入总体情况表
三、部门支出总体情况表
四、部门财政拨款收支总体情况表
五、部门一般公共预算本级财力安排支出情况表
六、部门基本支出情况表
七、部门政府性基金预算支出情况表
八、财政拨款支出明细表(按经济科目分类)
九、部门一般公共预算“三公”经费支出情况表
十、州本级项目支出绩效目标表(本次下达)
十一、州本级项目支出绩效目标表(另文下达)
十二、州对下转移支付绩效目标表
十三、部门政府采购情况表
德宏州卫生健康委员会
2020年部门(汇总)预算编制说明
一、基本职能及主要工作
(一)部门主要职责
德宏州卫生健康委员会是德宏州人民政府工作部门,为正处级,加挂德宏州中医药管理局、德宏州防治艾滋病局牌子。德宏州老龄工作委员会的日常工作由德宏州卫生健康委员会承担。
德宏州卫生健康委员会贯彻落实党中央和省委、州委关于卫生健康工作的方针政策和决策部署,在履行职责过程中坚持和加强党对卫生健康工作的集中统一领导。主要职责是:
1.贯彻执行国家和云南省、德宏州有关卫生健康事业发展的法律法规和方针政策,组织拟订健康政策,拟订卫生健康事业发展地方性法规、政府规章草案、政策措施、规划计划和地方标准并组织实施。统筹规划卫生健康资源配置,指导区域卫生健康规划的编制和实施。加强卫生健康人才队伍建设。制定并组织实施推进卫生健康基本公共服务均等化、普惠化、便捷化和公共资源向基层延伸等政策措施。
2.协调推进深化医药卫生体制改革,研究提出深化医药卫生体制改革重大方针、政策、措施的建议。组织深化公立医院综合改革,推进管办分离,健全现代医院管理制度,制定并组织实施推动卫生健康公共服务提供主体多元化、提供方式多样化的政策措施,提出医疗服务价格政策的建议。
3.制定并组织落实疾病预防控制规划、国家免疫规划以及严重危害人民健康公共卫生问题的干预措施。负责卫生应急工作,组织指导突发公共卫生事件的预防控制和各类突发公共事件的医疗卫生救援。
4.组织拟订并协调落实应对人口老龄化政策措施,负责推进老年健康服务体系建设和医养结合工作。
5.贯彻落实国家、省药物政策和基本药物制度,开展药品使用监测、临床综合评价和短缺药品预警,提出对州内药品价格政策和药品生产鼓励扶持政策的建议。组织开展食品安全风险监测评估,依法制定并公布食品安全地方标准。
6.负责职责范围内的职业卫生、放射卫生、环境卫生、学校卫生、公共场所卫生、饮用水卫生等公共卫生的监督管理,负责传染病防治监督,健全卫生健康综合监督体系。牵头《烟草控制框架公约》履约工作。
7.贯彻执行医疗机构、医疗服务行业管理办法并监督实施,建立医疗服务评价和监督管理体系。会同有关部门贯彻执行卫生健康专业技术人员资格标准。执行医疗服务规范、标准和卫生健康专业技术人员执业规则、服务规范。
8.负责计划生育管理和服务工作,开展人口监测预警,研究提出人口与家庭发展有关政策建议,完善计划生育政策。
9.指导地方卫生健康工作,指导基层医疗卫生、妇幼健康服务体系和全科医生队伍建设。推进卫生健康科技创新发展。
10.贯彻落实国家、省、州中医药法律法规、规章政策,起草中医药地方性法规并组织实施。拟订中医药发展总体规划和目标,负责综合管理中医(含中西医结合、民族医,下同)医疗、教育、科研、文化建设、对外交流合作等工作。参与拟订中医药产业发展政策。
11.建立健全艾滋病防治工作机制,加强宣传教育,采取行为干预和关怀救助等措施,综合防治艾滋病。
12.推进德宏州大健康产业的发展,统筹实施医养结合、医体融合等健康政策,建设面向南亚东南亚卫生健康辐射中心。
13.负责重要会议与重大活动的医疗卫生保障工作。
14.指导德宏州计划生育协会的业务工作。
15.完成州委、州政府交办的其他任务。
16.职能转变。德宏州卫生健康委员会应当牢固树立大卫生、大健康理念,推动实施健康德宏战略,以改革创新为动力,以促健康、转模式、强基层、重保障为着力点,把以治病为中心转变到以人民健康为中心,为人民群众提供全方位全周期健康服务。一是更加注重预防为主和健康促进,加强预防控制重大疾病工作,积极应对人口老龄化,健全健康服务体系。二是更加注重工作重心下移和资源下沉,推进卫生健康公共资源向基层延伸、向农村覆盖、向边远地区和生活困难群众倾斜。三是更加注重提高服务质量和水平,推进卫生健康基本公共服务均等化、普惠化、便捷化。四是协调推进深化医药卫生体制改革,加大公立医院综合改革力度,推进管办分离,推动卫生健康公共服务提供主体多元化、提供方式多样化。五是主动服务和融入国家发展战略,建设面向南亚东南亚卫生健康辐射中心。
(二)机构设置情况
纳入德宏州卫生健康委2020年度部门预算(汇总)编报的单位共7个。其中:行政单位1个,参照公务员法管理的事业单位1个,其他事业单位5个。分别是:德宏州卫生和计划生育委员会(机关)、德宏州卫生监督局、德宏州疾病预防控制中心、德宏州中心血站、德宏州人民医院、德宏州中医医院、德宏州保健院。
1.德宏州卫生和计划生育委员会(机关),内设机构16个科室,分别为办公室、规划发展与信息宣传科、财务科、法规监督管理科(行政审批科)、体制改革与药政管理科、疾病预防控制科(卫生应急办公室、爱卫办)、医政医管、基层卫生健康科、健康产业发展与老龄健康科、妇幼健康科、职业健康科、人口监测与家庭发展科、中医科教科、防治艾滋病科、离退休人员办公室、机关党委(非公经济组织党建办)。
2.德宏州卫生监督局,属副处级事业(参公)管理单位,现有办公室、财务科、综合执法监督科、医疗监督科、职业卫生监督科、许可审核科、法制稽查科共6科1室。
3.德宏州疾病预防控制中心,属公益性事业单位,机构内设9科2室,即传染病控制科、结核病防治科、寄生虫病防治科、地方病防治科、计划免疫科、艾滋病性病防治科、健康教育科、慢性非传染性疾病控制科、公共卫生科、中心检验室、办公室。
4.德宏州中心血站,属社会公益性事业单位,内设6个科室,分别为行政科、供血科、无偿献血办、体采技术服务科、检验科、质管科。
5.德宏州人民医院,共设68个科室,其中临床科室39个,分别为心血管内科、神经内科、全科医学科、老年病科、干部医疗科、感染性疾病科、儿科、妇科、产科、肾病学科、内分泌科、消化内科、血液内科、肿瘤科、呼吸内科、心胸外科、普外一科、普外二科、神经外科、泌尿外科、骨一科、骨二科、耳鼻咽喉头颈外科、眼科、麻醉科、门诊部、急诊科、口腔科、重症医学科、皮肤科、体检科、宁养院、疼痛科、中医门诊、中医骨伤科、中医风湿科、中医肛肠科、中医康复科、德宏州紧急救援中心;医技科室8个,分别为药剂科、检验科、病理科、医学影像科、超声科、针灸推拿室、输血科、消毒供应中心;行政职能科室21个,分别为党委办、纪检监察室、行政办、人力资源科、财务科、老干科、医务科、公共卫生管理科、感染管理科、医患办、质量管理办公室、护理部、科教科、审计科、医保办、信息科、病案管理科、客服部、保卫科、总务科、设备科;医院下设两个中心:德宏州人民医院司法鉴定中心和德宏州人民医院职工服务中心。
6.德宏州中医医院,设临床科室18个,分别为内一科、内二科、内三、内四、儿科、外一科、外二科、外三科、手术麻醉科、妇产科、中医痔漏科、精神康复科、眼耳鼻喉科、口腔科、急诊科、门诊部、中医康复科、睡眠科;医技科室9个,分别为B超室、放射科、检验科、体检科、药剂科、供应室、心电图、病理科、胃镜室;职能部门16个,分别为党政办、行政办、客服部、总务科、信息科、医务科、护理部、感控办、人事科、财务科、审计科、工会、医保办、水电组、保卫科、团委。
7.德宏州保健院,内设机构13个,分别为妇产科、儿科、新生儿科、影像科、检验科、妇女保健科、儿童保健科、眼保健科、口腔科、计划生育技术指导科、行政办公室、总务科、信息科等。
(三)重点工作概述
2020年重点工作。
1.加强疾病预防控制工作。一是强化源头治理,落实综合措施,特别是加强登革热、基孔肯雅热等重点传染病有效防控,力争传染病疫情保持总体可控。二是全面做好消除疟疾接受国家和世卫组织考核评估准备工作,加快推进麻风病消除工作。三是与教育部门配合,全面落实儿童青少年近视等常见病监测与干预工作,做好学校传染病防控工作。四是做好高血压、糖尿病、严重精神障碍等慢性病救治和管理干预工作,全面开展“三减三健”行动。
2.加大艾滋病防治“三个90%”的推动力度。加强多部门联动,着力提高感染者发现率。加强基层队伍建设,着力提升防艾综合服务能力,确保治疗率、治疗有效率两个90%的完成。着重在提高全州孕早期检测率和乙肝暴露儿童7-12月龄乙肝病毒感染血清学标志物检测率上下功夫,促进全州消除“三病”母婴传播工作。
3.强化责任抓好医改各项工作。全面启动县域内紧密型医共体建设,初步建成紧密型医共体框架体系和运行管理制度。以医保支付方式改革为牵引,健全完善医疗保障体系;以流通领域改革为重点,推动建立规范有序的药品供应保障制度。
4.持续提升医疗服务能力。开展医院等级评审及县级医院晋级提升工作,推进瑞丽市、盈江县人民医院晋升三级医院的申报实施。加快推广远程医疗、预约诊疗、日间手术等医疗服务模式,建设以“五大中心”为基础,以互联网技术为纽带的区域协同、多学科联合医疗服务模式,提高重大疾病医疗救治能力。
5.加快推进中医药能力建设。加强社区服务站及村卫生室中医药服务工作,强化乡村医生中医药服务能力培养,加强适宜技术推广,争取基层中医药服务4项重点指标达标,指导建设好年内新增5个傣医门诊。推进妇幼保健机构中医药服务能力建设。
6.促进妇幼健康工作平稳发展。推进州妇幼保健机构等级评审工作,严抓孕产期保健质量安全,优化服务,做好高危识别与筛查,加强高危管理。推进人口信息系统建设,实施好国家计划生育“三项制度”和省“奖优免补”政策。
7.持之以恒打好健康脱贫攻坚战。夯实基层工作,加大对贫困地区基层人员培训力度,提升政策水平和服务能力。加强医疗机构的监管,严控不合理医疗费用增长。规范转诊转院,坚决遏制门诊转住院、小病大医等情况。落实大病和慢性病精准救治行动。
8.主动融入自贸区建设。强化医保、卫生健康、商业保险公司协同,建立保障机制,开辟境外人员入境就医紧急救助通道。抓住中国(云南)自由贸易试验区德宏片区建设的重大机遇,大力发展健康产业,把我州优质资源变成优质资产,做成优势产业。
二、预算单位基本情况
德宏州卫生健康委员会(汇总)2020年部门预算单位共7个。其中:财政全供给单位5个;部分供给单位2个;特殊供给单位0个;自收自支单位0个。财政全供给单位中行政单位1个;参公管理事业单位1个;非参公管理事业单位3个。2020年部门预算基本情况如下:
在职人员编制1478人,其中:行政编制57人,工勤编制5人,事业编制1421人。在职实有1578人,其中: 财政全供养377人,财政部分供养1201人,非财政供养0人。
离退休人员35人,其中: 离休 5人,退休579人。
车辆编制53辆,实有车辆37辆。
三、预算单位收入情况
(一)部门财务收入情况
德宏州卫生健康委员会(汇总)2020年部门预算财务总收入99003.83万元,其中:一般公共预算财政拨款13499.82万元(其中:本级财力安排12588.62万元,其他非税收入安排911.2万元),政府性基金预算财政拨款0万元,国有资本经营预算财政拨款0万元,事业收入83000.01万元,事业单位经营收入0万元,其他收入2504万元,上年结转0万元。
与上年对比,2020年部门预算财务总收入减少35119.97万元,同比下降26.18%。下降的主要原因,一是根据公立医院综合改革取消药品加成政策要求,事业收入预算相对减少。二是预算系统原因,事业总收入83000.01万元未包含德宏州中医医院事业收入23500万元。
(二)财政拨款收入情况
德宏州卫生健康委员会(汇总)2020年部门预算财政拨款收入13499.82万元,其中:本年收入13499.82万元,上年结转0万元。本年收入中,一般公共预算财政拨款13499.82万元(本级财力12588.62万元,专项收入0万元,其他非税收入安排911.2万元,执法办案补助0万元,收费成本补偿0万元,财政专户管理的收入0万元,国有资源(资产)有偿使用成本补偿0万元),政府性基金预算财政拨款0万元,国有资本经营预算财政拨收入0万元。
与上年对比,2020年部门预算财政拨款收入增加2076.02万元,同比增长18.17%。其中,基本支出预算收入增加1536.38万元,同比增长15.43%;项目支出预算收入增加539.64万元,同比增长36.72%。增长的主要原因,一是正常增资调资,工资福利支出增加,基本支出预算收入增加;二是人员增加,工资福利支出增加,工会经费和残疾人保障金增加,商品服务支出增加,基本支出预算收入增加;三是德宏州妇幼保健院新增债券资金迁建项目600.2万元。
四、预算单位支出情况
德宏州卫生健康委员会(汇总)2020年部门预算总支出 99003.83万元。财政拨款安排支出 13499.82万元,其中,基本支出11490.62万元,与上年对比,基本支出增加1536.38万元,同比增长15.43%,增长的主要原因,一是正常增资调资,工资福利支出增加,基本支出预算增加;二是人员增加,工资福利支出增加,工会经费和残疾人保障金增加,商品服务支出增加,基本支出预算增加。
项目支出预算2009.2万元,与上年对比,项目支出预算增加539.64万元,同比增长36.72%,增长的主要原因是德宏州妇幼保健院新增债券资金迁建项目600.2万元。
(一)财政拨款安排支出按功能科目分类情况
1.2049901-其他公共安全支出35万元,主要用于卫生应急工作现场消杀药物及检测试剂耗材购置、卫生应急队伍建设及设备装备配备等支出。
2.2080501-行政单位离退休费32.61万元,主要用于行政单位离退休人员工资和公用经费支出。
3.2080502-事业单位离退休93万元,主要用于事业单位离退休人员工资和公用经费支出。
4.2080505-机关事业单位基本养老保险缴费支出473.36万元,主要用于单位行政、事业单位基本养老保险缴费支出。
5.2089901-其他社会保障和就业支出2.84万元,主要用于行政事业单位职工工伤保险缴费支出。
6.2100101-行政运行费661.43万元,主要用于行政在职人员工资福利和公用经费支出。
7.2100199-其他卫生健康管理事务支出75.63万元,主要用于医学会人员工资福利和公用经费支出。
8.2100201-综合医院支出5,974.82万元,主要用于医疗单位人员工资、商品服务、对个人和家庭支出和项目支出。
9.2100401-疾病预防控制机构支出1,133.60万元,主要用于德宏州疾控中心人员工资福利、商品服务、对个人和家庭支出。
10.2100402-卫生监督机构支出334.26万元,主要用于德宏州卫生监督局人员工资福利、商品服务、对个人和家庭支出和项目支出
11.2100403-妇幼保健机构支出2,568.72万元,主要用于德宏州保健院人员工资福利、商品服务、对个人和家庭支出和项目支出。
12.2100406-采供血机构支出1,324.38万元,主要用于德宏州中心血站人员工资福利、商品服务、对个人和家庭支出和项目支出。
13.2100408-基本公共卫生服务支出30万元,主要用于疾控机构从业人员健康体检及卫生检测费。
14.2100409-重大公共卫生服务专项50万元,主要用于防治艾滋病综合管理、能力建设、宣传教育、行为干预等工作支出。
15.2100601-中医(民族医)药专项50万元,主要用于中医药适宜技术人才培养、傣医门诊建设、中医文化宣传教育、南北民族医药论坛学术交流、中医民族医药文献古籍收集、翻译、出版等工作支出。
16.2100717-计划生育服务专项167万元,主要用于农村及城镇下岗职工和城镇待业人员独生子女保健费、妇幼健康工作、全员人口信息维护费等支出。
17.2100799-其他计划生育事务支出80.12万元,主要用于州卫生健康委计生药具站和计生协会人员工资福利及公用经费支出。
18.2101302-疾病应急救助专项50万元,主要用于政府对特殊困难病人的疾病应急救助支出。
19.2101601-老龄卫生健康事务5万元,主要用于老龄卫生健康各项工作支出。
20.2109901-其他卫生健康支出130万元,主要用于健康扶贫工作、家庭医生签约服务、老年人意外伤害保险政府补助等支出;医师资格考试考务、医疗事故鉴定等工作支出。
21.2210201-住房公积金支出228.05万元,主要用于行政事业单位职工住房公积金缴费支出。
(二)财政拨款安排支出按经济科目分类情况
德宏州卫生健康委员会(汇总)2020年部门预算财政拨款安排支出 13499.82万元,其中,基本支出11490.62万元,项目支出2009.2万元。
基本支出中工资福利支出10111.66万元,占基本支出的88%;商品和服务支出1055.34万元,占基本支出的9.2%;对个人和家庭补助141.62万元,占基本支出的1.2%;资本性支出150万元,占基本支出的1.3%;其他支出32万元,占基本支出的0.3%。
五、州对下专项转移支付情况
(一)列入州对下专项转移支付项目清单项目情况
德宏州卫生健康委员会(汇总)2020年部门列入州对县民族地区转移支付项目8个,资金总额647.82万元,主要用于乡村医生补助157.92万元,计划生育宣传员和社区流63.78万元,特岗全科医师州级补助2.50万元,防治艾滋病工作197.40万元,订单定向医学人才培养21万元,基本药物制度州级“以奖代补”资金,农村老年人活动经费60万元,计划生育系列保险23.57万元。
(二)与中央、省配套事项
德宏州卫生健康委员会(汇总)2020年部门列入州对县转移支付中央事权资金项目主要用于基本公共卫生服务项目及计划生育“三项制度”及“奖优免补”项目,项目资金共140.56万元。
1.基本公共卫生服务州级配套经费。按照人均69元标准,资金配比按中央80%,地方20%。地方部分,按省85%、州县15%承担,州县按比例承担测算,2020年州对县转移支付基本公共卫生服务项目中央事权资金为92.45万元。其中,芒市26.30万元,梁河县16.70万元,盈江县20.16万元,陇川县16.24万元,瑞丽市13.05万元。
2.计划生育“三项制度”及“奖优免补”项目州级配套经费。按照属国家政策涉及中央、省、州县,资金承担比例一律按照中央80%、省级17%、州县3%。2.属省政策涉及省、州县资金,承担比例按照老办法执行。经测算,2020年州对县转移支付计划生育“三项制度”及“奖优免补”项目中央事权资金为48.11万元。其中,芒市15.26万元,梁河县7.53万元,盈江县10.63万元,陇川县8.74万元,瑞丽市5.95万元。
(三)按既定政策标准测算补助事项
无。
六、政府采购预算情况
德宏州卫生健康委员会(汇总)根据《中华人民共和国政府采购法》的有关规定,编制了2020年政府采购预算,涉及采购项目3个,采购金额338.9万元。其中,重大公共卫生服务专项采购预算资金37.90万元,采购内容主要是办公设备计算机、复印机24台15.64万元,办公桌椅3张0.36万元,防治艾滋病采购安全套1460000支21.90万元;卫生监督机构采购预算2万元,采购内容主要是计算机、速运机5台;综合医院采购预算299万元,主要是州人民医院预算采购临床检验设备1套。
七、部门“三公”经费增减变化情况及原因说明
德宏州卫生健康委员会(汇总)2020年一般公共预算财政拨款“三公”预算合计57.33万元,比上年减少52.09万元,同比下降47.61%,具体变动情况如下 :
(一)因公出国(境)费
德宏州卫生健康委员会(汇总)2020年因公出国(境)费预算0万元,与上年无增减变化。
(二)公务接待费
德宏州卫生健康委员会(汇总)2020年公务接待费预算17.20万元,比上年减少14.78万元,同比下降46.22%,国内公务接待批次为75次,共计接待700人次。
公务接待下降的主要原因是严格执行公务接待相关要求,厉行节约,严控公务接待标准、规格、人数,认真交纳伙食费和交通费。
(三)公务用车购置和运行维护费
德宏州卫生健康委员会(汇总)2020年公务用车购置和运行维护费预算40.13万元,比上年减少37.31万元,同比下降48.18%。其中,公务用车购置费预算0万元,比上年减少25万元,同比下降100%;公务用车运行维护费预算40.13万元,比上年减少12.31万元,同比下降23.47%。2020年部门预算车辆编制53辆,实有35辆,其中,公务用车保有量32辆。
公务用车购置和运行维护费下降的主要原因,一是2020年无公务用车购置费,比上年减少25万元;二是严格执行到定点维修单位维修公务用车,严控车辆维修费。
八、重点项目预算绩效目标情况
德宏州卫生健康委员会(汇总)2020年重点项目为德宏州妇幼保健院迁建项目,2020年部门预算安排1225.20万元。
(一)预期成果
1.项目建成能够更好地贯彻落实党的各项方针政策,全面改善德宏州妇幼保健院基础设施条件,优化地区医疗资源配置,促进德宏州妇幼保健事业全面协调可持续发展。
2.项目建成能完善德宏州妇幼保健院的基础设施,消除消防安全隐患、改善就医群众停车难等问题,为患者提供宽敞、明亮、安全、舒适的就医环境,满足德宏州人民日益增长的妇幼保健需求,提高基层妇幼工作能力提供有力支撑。
(二)绩效目标和指标
德宏州妇幼保健院新院建设完成后,拟设置床位300床,可以满足德宏州人民日益增长的妇幼保健需求,同时作为基层妇幼工作的培训指导中心,提高基层妇幼工作能力提供有力支撑,提高人民群众的健康和生活水平,对促进德宏州经济发展和社会稳定具有重要作用。
九、其他公开信息
(一)专业名词解释
1.卫生健康支出:反映政府卫生健康方面的支出。
2.卫生健康管理事务:反映卫生健康、中医等管理方面的支出。
3.公立医院:反映公立医院方面的支出。
4.卫生健康支出(类)公共卫生(款)基本公共卫生服务(项):反映基本公共卫生服务支出。
5.卫生健康支出(类)公共卫生(款)重大公共卫生专项(项):反映重大疾病预防控制等重大公共卫生服务项目支出。
6.卫生健康支出(类)医疗保障(款) 新型农村合作医疗(项):反映财政用于新型农村合作医疗的补助支出。
7.卫生健康支出(类)医疗保障(款)疾病应急救助(项):反映财政对疾病应急救助基金的补助支出。
8.卫生健康支出(类)中医药(款)中医(民族医)药专项:反映中医(民族医)药方面的专项支出。
9.卫生健康支出(类)计划生育事务(款)计划生育服务(项):反映计划生育服务支出。
10.基本支出:指为保障机构正常运转、完成日常工作任务而发生的人员支出和公用支出。
11.项目支出:指基本支出之外为完成特定行政任务和事业发展目标所发生的支出。
12.“三公”经费:纳入州财政预决算管理的“三公”经费,是指州直部门用财政拨款安排的因公出国(境)费、公务用车购置及运行费和公务接待费。
13.非税收入:反映各级政府及所属部门和单位依法利用行政权力、政府信誉、国家资源、国有资产或提供特定公共服务征收、收取、提取、募集的除税收和政府债务收入以外的财政收入。
14.住房公积金:反映行政事业单位按人力资源和社会保障部、财政部规定的基本工资和津贴以及规定比例为职工缴纳的住房公积金。
15.工资福利支出:反映单位开支的在职职工和编制外长期聘用人员的各类劳动报酬,以及为上述人员缴纳的各项社会保险等。
16.商品和服务支出:反映单位购买商品和服务的支出,不包括用于购置固定资产、战略性和应急性物资储备等资本性支出。
17.对个人和家庭的补助:反映政府用于对个人和家庭的补助收入。
(二)机关运行经费安排
德宏州卫生健康委员会(汇总)2020年机关运行经费预算120.98万元,比2019年增加3.16万元,同比增长2.7%。增长的主要原因,一是德宏州卫生健康委机构改革,职能划转,人员增加,在职人员公用经费预算增加;二是非税收入预算比上年增加,机关运行经费随之增加。
(三)国有资产占用情况
无。
鉴于截至2020年12月31日的国有资产占有使用情况需在完成2020年决算编制后才能统计汇总相关数据,因此,将在公开2020年度部门决算时一并公开部门截至2020年12月31日的国有资产占有使用情况。
(四)本部门预算绩效情况说明
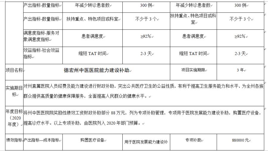
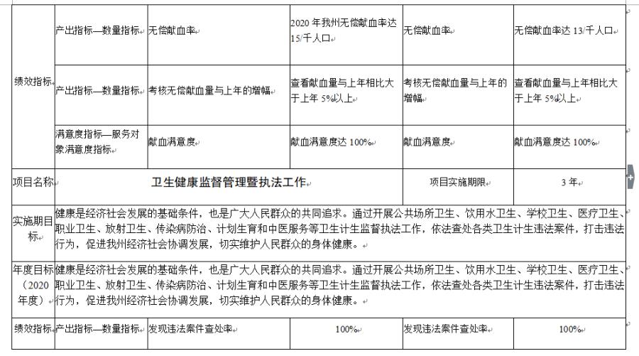
德宏州卫生健康委员会(汇总)2020年项目预算共有11个。其中,德宏州卫生健康委员会(机关)设5个项目,分别是老龄健康事务服务管理专项、健康扶贫工作专项、计划生育服务专项、防治艾滋病专项、中医药民族医药发展专项;德宏州人民医院设1项目,即德宏州人民医院能力建设补助;德宏州中医医院设1个项目,即德宏州中医医院能力建设补助;德宏州中心血站设1个项目,即无偿献血宣传补助经费;德宏州卫生监督局设1个项目,即卫生健康监督管理暨执法工作;德宏州保健院设2个项目,即妇幼机构债券资金、德宏州妇幼保健院迁建项目。德宏州卫生健康委员会(汇总)2020年11个项目,均根据项目预算实施期目标要求及年度目标要求,按一二三级指标设立了项目支出绩效目标(具体见2020年项目支出(汇总)绩效目标表)。













[附件: 1-3 德宏州卫生健康委(汇总)2020年2020年部门预算公开表20200214061850897]
监督索引号53310000536100111
返回首页
滇公网安备 53310302000145号
