中共德宏州委办公室 德宏州人民政府办公室关于印发《德宏州打造热区特色农业支柱三年行动方案(2023—2025年)》的通知
各县、市党委和人民政府,州委和州级国家机关各部委办局,州属企事业单位,中央、省驻德宏各单位:
《德宏州打造热区特色农业支柱三年行动方案(2023—2025年)》已经州委、州人民政府同意,现印发给你们,请认真抓好贯彻落实。
中共德宏州委办公室
德宏州人民政府办公室
2023年2月13日
(此件公开发布)
德宏州打造热区特色农业支柱三年行动方案(2023—2025年)
为大力发展热区农业、科技农业、质量农业、品牌农业,促进农业高质高效、乡村宜居宜业、农民富裕富足,统筹推进乡村振兴示范区建设,特制定本行动方案。
一、总体要求
坚持以习近平新时代中国特色社会主义思想为指导,全面贯彻党的二十大精神,深入贯彻落实中央、省委农村工作会议精神,围绕省委“3815”战略和州委“三支柱一标杆”部署要求,聚力热区特色农业建支柱,牢牢守住粮食安全底线和耕地保护红线,大幅提高农村居民人均可支配收入,持续优化营商环境,积极稳妥推进农村“三变”改革,全面推进乡村振兴示范区建设,确保“特色兴农”重点工作任务及时落地,推动德宏热区现代特色农业转型升级,提质增效。
二、目标任务
到2025年,全州农业农村发展潜力进一步释放,农村一二三产业深度融合,高效生态农业质量效益明显提升,现代乡村产业体系基本形成,产业结构布局更加优化,基地化率达到60%以上,亩均产值突破1万元,位于全省前列;绿色发展特色更加鲜明,农产品质量安全合格率保持在98%以上,超过全省平均水平;全产业链集约集群发展更加凸显,农业龙头企业、农产品优势品牌做大做强,农业组织化、专业化程度大幅提升,重点产业农产品加工业与农业总产值之比达到2.5:1以上,达到全省平均水平;特色主导产业发展取得显著成效,建成粮食、果蔬2个百亿元级,蔗糖、坚果、蚕桑、咖啡4个五十亿元级,烟草、茶叶、中药材3个十亿元级农业产业;农旅深度融合,建成一批美丽乡村、田园综合体,乡村旅游收入增速保持在30%以上;农机装备水平明显提升,全州主要农作物耕种收综合机械化率达60%以上,位于全省前列;产业帮扶促农增收效果更加明显,农民人均可支配收入超过全省平均水平,乡村振兴示范区建设取得实质性进展,全州农业产业现代化取得阶段性成果。
三、重点工作
(一)实施热区现代农业建设计划
第一、着力推动重点产业集群发展
1.实施粮食稳产保供工程。认真落实《德宏州农业现代化三年行动方案(2022—2024年)》(德政办发〔2022〕48号),严格落实粮食安全党政同责要求,坚决制止耕地“非农化”、防止耕地“非粮化”,实施好永久基本农田特殊保护制度,加强和规范耕地占补平衡和耕地进出平衡。积极推进“稳面积、攻单产、增总量、保安全”工作措施,粮食种植面积保持稳定,单产稳步提高。进一步优化粮食生产布局,稳定提升水稻、玉米等主粮供应能力,积极发展冬马铃薯、豆类、小杂粮等特色粮食作物。实施优质稻工程,推动标准化基地建设、稻米精深加工和打造德宏大米公共品牌,推动全产业链发展。巩固提升芒市、盈江县2个国家级产粮大县和陇川县、瑞丽市2个省级商品粮基地县。到2025年,全州粮食播种面积保持在194万亩以上、产量70万吨以上,粮食综合产值达100亿元以上。(牵头单位:州农业农村局、州发展改革委;责任单位:州自然资源和规划局、州工信科技局、州市场监管局,各县市党委和人民政府。以下任务均需各县市党委和人民政府负责组织落实,不再列出)
2.实施果蔬提质优品工程。发挥热区资源优势,坚持错峰错季、外向型发展,优化品类结构,突出茄果类、瓜类、豆类等优势品种,统筹发展鲜食玉米、冬马铃薯等大宗产品,打造全国优质冬春蔬菜和高端热带水果基地。提升柚子、柠檬、沃柑等特色水果发展水平,扶持早熟蓝莓等优稀水果发展。加强果蔬产品商品化处理,强化包装和标识认证,打造“德宏鲜食玉米”“德宏冬春马铃薯”“瑞丽柠檬”区域公用品牌。开展鲜食玉米小包装设计、商标注册和加工企业注册。到2025年,全州果蔬种植面积达80万亩以上,产量达240万吨以上,综合产值达100亿元以上。(牵头单位:州农业农村局;责任单位:州工信科技局、州市场监管局、州商务局)
3.实施蔗糖巩固提升工程。制定出台《德宏州推动蔗糖产业高质量发展三年行动计划(2023—2025年)》,积极稳妥推进蔗区、糖厂优化布局调整,提升种植组织化、规模化、机械化水平。稳住60万亩糖料蔗生产保护区。巩固提升陇川县、盈江县、芒市国家级糖料蔗核心基地县,“双高”基地面积持续增加。提高蔗渣、糖蜜、滤泥、蔗叶、蔗梢综合利用率,加强糖关联产品开发,将陇川县打造成为全国一流蔗糖全产业链发展示范区。实施“走出去”战略,巩固拓展境外甘蔗种植基地。到2025年,全州甘蔗种植面积达85万亩以上(州内60万亩、境外25万亩),机械化率达55%以上,产量力争达500万吨左右,实现蔗糖综合产值50亿元以上。(牵头单位:州农业农村局;责任单位:州商务局、州工信科技局、各驻地海关)
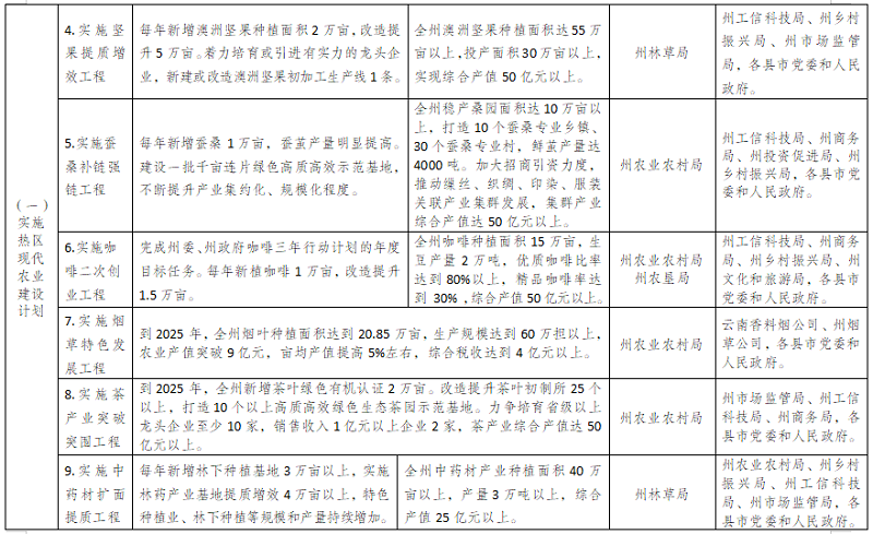
4.实施澳洲坚果提质增效工程。巩固提升坚果产业,扎实抓好盈江澳洲坚果“一县一业”示范创建县工作。聚焦提质增效、品种改良,以示范基地建设为引领,打造丰产示范林,每年改造提升澳洲坚果5万亩,新增种植面积2万亩。着力培育或引进有实力的龙头企业,新建或改造澳洲坚果初加工生产线1条。加强青果市场规范管理,提高产品质量,提升品牌价值,打造全国知名坚果之乡。落实产业发展政策,夯实以澳洲坚果、油茶、核桃等为主的木本油料产业基础。到2025年,全州澳洲坚果种植面积达55万亩以上,投产面积30万亩以上,实现综合产值50亿元以上。(牵头单位:州林草局;责任单位:州工信科技局、州乡村振兴局、州市场监管局)
5.实施蚕桑补链强链工程。制定出台《德宏州推动蚕桑产业高质量发展三年行动计划(2023—2025年)》,抓住“东桑西移”机遇,扎实抓好陇川蚕桑“一县一业”特色县工作,打造从种桑养蚕到生产终端产品的全产业链。打造10个蚕桑专业乡镇、30个蚕桑专业村,建设一批千亩连片绿色高质高效示范基地,不断提升产业集约化、规模化程度。开发桑枝木耳等系列产品,提升蚕桑资源综合开发利用水平。推进茧丝绸精深加工,支持蚕桑产业龙头企业加快发展,重点建设陇川丝绸工业园区,打造中国高端茧丝绸基地和缫丝、织绸、印染全产业链。到2025年,全州稳产桑园面积达10万亩以上,鲜茧产量达4000吨以上。加大招商引资力度,推动缫丝、织绸、印染、服装关联产业集群发展,综合产值达50亿元以上。(牵头单位:州农业农村局;责任单位:州工信科技局、州商务局、州投资促进局、州乡村振兴局)
6.实施咖啡二次创业工程。认真落实《德宏州推动咖啡产业高质量发展三年行动计划(2023—2025年)》(德政办发〔2022〕11号)、《德宏州咖啡产业扶持政策》(德政办发〔2022〕58号),推动德宏咖啡小众、精品、高端、定制突破发展,提高全产业链价值。加快绿色环保加工技术工艺的推广运用,布局一批标准化鲜果采后集中处理中心,提高咖啡鲜果加工能力。推进咖啡产业从“原料供应型”向“精深加工型”转变,做好多元化产品的开发。建设芒市咖啡园区加工中心、物流集散中心、综合服务中心和咖啡销售平台,鼓励咖啡企业入驻芒市咖啡园区,形成产品精品化、加工集群化、物流智能化、品牌国际化、文旅融合化的高质量发展格局。深度融入咖啡全球供应链,把德宏建成世界优质咖啡豆生产基地、全国最大速溶咖啡精深加工基地、中国—东盟咖啡贸易中心。每年新植咖啡面积1万亩,改造提升1.5万亩。到2025年,全州咖啡种植面积15万亩,生豆产量2万吨,优质咖啡比率达到80%以上,精品咖啡率达到30%,综合产值50亿元以上。(牵头单位:州农业农村局、州农垦局;责任单位:州工信科技局、州商务局、州乡村振兴局、州文化和旅游局)
7.实施烟草特色发展工程。认真落实《德宏州推动烟草产业高质量发展三年行动计划(2023—2025年)》(德政办发〔2022〕54号),围绕“做特烤烟、做精香料烟、做大晒黄烟、做强雪茄烟”的发展思路,把德宏打造成全国最大津巴布韦特色烟叶生产基地、全国最大晾晒烟生产基地和全省重要雪茄烟生产基地。创建德宏津巴布韦KRK26烤烟、德宏晒黄烟、德宏雪茄烟三个特色烟叶品牌,成为全省烟叶生产差异化、个性化、特色化发展的重要产区。支持瑞丽建设雪茄烟庄园。到2025年,全州烟叶种植面积达20.85万亩,生产规模达60万担以上,农业产值突破9亿元,亩均产值提高5%左右,综合税收达4亿元以上。(牵头单位:州农业农村局;责任单位:云南香料烟公司、州烟草公司)
8.实施茶产业突破突围工程。主打“德宏味”,提高辨识度,做大“回龙茶”、做强“古树红茶”等茶叶公用品牌,打造非遗文化—“德昂酸茶”特色品牌。巩固德宏全省 CTC红碎茶最大出口州市地位。严格保护、科学利用古茶树资源,把德宏古树红茶打造成云南红茶品系中具有较高知名度和影响力的标志性产品。到2025年,全州新增茶叶绿色有机认证2万亩;改造提升茶叶初制所25个以上;打造10个以上高质高效绿色生态茶园示范基地;力争培育省级以上龙头企业至少10家,销售收入1亿元以上企业2家,茶产业综合产值达50亿元以上。(牵头单位:州农业农村局;责任单位:州市场监管局、州工信科技局、州商务局、各驻地海关)
9.实施中药材扩面提质工程。制定出台《德宏州草果产业扩面提质三年行动方案(2023—2025年)》,加快草果产业发展。扶持石斛产业发展,建设“两园一区一中心”,打造全国优质石斛主产区和德宏石斛地理标志产品。加大重楼良种良法推广应用力度,将德宏州打造成全省乃至全国重楼品质最佳产区。稳步推进中药材产业健康发展,建立林药交易市场。每年新增林下种植基地3万亩以上,实施林药产业基地提质增效4万亩以上,特色种植业、林下种植等规模和产量持续增加。到2025年,全州中药材产业种植面积40万亩以上,产量3万吨以上,综合产值25亿元以上。(牵头单位:州林草局;责任单位:州农业农村局、州乡村振兴局、州工信科技局、州市场监管局)
第二,强化热区现代农业发展支撑
10.实施良田沃土强基工程。全面加强农田水利设施建设。实施耕地质量提升行动,构建耕地质量保护与提升长效机制,耕地质量每年提高0.1个等级。接续推进大中型灌区续建。完成省下达高标准农田年度建设任务指标,着力保护好坝区耕地,努力提升山区、半山区耕地(园地)质量。在每年至少种植一季粮食作物且符合耕地认定标准的前提下,永久基本农田可采取间作、轮作、套种的方式发展非粮作物。到2025年,全州规划建成高标准农田158.35万亩,提质改造62万亩,农田灌溉水有效利用系数达0.5以上。(牵头单位:州农业农村局;责任单位:州自然资源和规划局、州水利局、州林草局、州发展改革委、州财政局)
11.实施种业振兴工程。认真落实德宏州种业振兴有关行动,聚焦我州优势特色产业,汇聚资源、加大支持、创新机制、集中攻关、重点突破、补齐短板,筑牢热区特色农业种业根基。加快推进农作物、畜禽、水产、石斛、咖啡、珍贵林木等种质资源库建设,做好种质资源普查收集、鉴定评价、保护应用工作,全面完成国家和省下达任务指标。聚力粮食、甘蔗、蔬菜、咖啡、茶叶、水产等特色优势产业,强化育种协同攻关,培育一批具有自主知识产权的“德系”科研成果。聚焦林木良种选育,培育一批加工价值高、丰产稳定、抗性强、品质好的优良品种。支持鼓励种业龙头企业开展育种研发、基地建设、生产加工等工作。到2025年,收集保存农业、林业种质资源3500份以上,力争培育2—3家种子企业进入省级种业企业阵型。(牵头单位:州农业农村局、州林草局;责任单位:州工信科技局、各驻地海关)
12.实施科技强农工程。建立健全现代农业产业技术体系,推动农业科技进步,形成一批重大科技创新成果。聚焦重点产业技术需求和薄弱环节,加强农业科研推广队伍建设,加快农机农艺结合、良种良法配套技术的集成应用。针对蔬菜、高端水果等高附加值产业,大力推广设施栽培、无土栽培、水肥一体化等集成技术,提高土地产出。加快推进水稻、马铃薯全程机械化技术推广应用。创新优良林木育苗技术,制定种苗出圃标准,提高种苗质量。到2025年,农业产业结构布局进一步优化,基地化率达到60%以上,主要农作物耕种收综合机械化率达60%以上,农业科技进步贡献率达60%以上。(牵头单位:州工信科技局;责任单位:州农业农村局、州林草局、州农垦局、州财政局)
13.实施农产品精深加工能力提升工程。围绕重点产业布局,加快推进农产品及附属产品加工业优化升级。持续推进稻米产业全产业链发展,提高谷壳、米糠、碎米等副产品综合利用水平。支持制糖企业改善蔗糖加工装备条件,提高蔗糖精深加工水平。推进茧丝绸、茶叶、坚果油脂类、休闲食品和蛋白类精深加工。以烘焙咖啡、速溶咖啡为重点产品,扩大咖啡烘焙豆、浓缩液、冻干粉等生产能力,开发多元化终端产品。到2025年,全州重点产业农产品加工业与农业总产值之比达到2.5:1以上。(牵头单位:州工信科技局;责任单位:州农业农村局、州林草局、州乡村振兴局)
14.实施农村冷链物流体系建设工程。加强农产品冷链物流体系建设。依托家庭农场、农民合作社等农业经营主体,围绕鲜食玉米、蔬菜、蓝莓等重点产业,建设一批冷库、仓储、包装、烘干、配送设备设施,完善田头市场整体功能,降低农产品产后损失。支持寄递物流企业参与冷链物流基地建设,打造“电商+寄递”产业链条,提升末端冷链配送能力,逐步建立农村冷链寄递物流体系。探索发展共享式“田头小站”等移动冷库,提高产地冷链设施综合利用效率。加强农产品销售终端冷链基础设施建设,在瑞丽畹町,芒市风平、遮放建设一批冷链仓储设施。到2025年,新建仓储保鲜设施5座以上,培育打造农产品流通、冷链寄递物流核心企业1—2家。(牵头单位:州发展改革委、州商务局;责任单位:州农业农村局、州供销社、州交通运输局、州邮政管理局、州乡村振兴局)
15.实施智慧农业建设工程。支持、鼓励数字农业场景应用,建设农业农村大数据库、监督管理平台和公共服务平台。围绕德宏智慧农业“三图一库”(农业资源一张图、重点产业基地一张图、产业规划布局一张图和产品库)规划,实施“互联网+”现代农业工程,推动物联网、大数据、云计算、移动互联等现代信息技术与种、养、加、销等农业生产经营活动深度融合,扶持创建一批重要农产品大数据示范应用基地。到2025年,建成数字化农业示范基地5个以上。(牵头单位:州农业农村局;责任单位:州数字经济发展中心、州工信科技局、州乡村振兴局)
16.实施跨境农业合作工程。发挥区位优势,深度融入区域全面经济伙伴关系协定(RCEP),用活用好自由贸易试验区政策,创新发展边民互市贸易,加快推进境外农产品采购、加工,把德宏建设成为“一带一路”农业开放合作示范区、热带水果交易集散中心。着力解决跨境农业合作政策保障、技术支持、通关便利化、肉牛进口合法化等问题,更好发挥“两个资源”“两个市场”优势。着力推进德宏州跨境农业合作规划重大项目建设,实施一批境外农业合作示范区、农业对外开放合作试验区建设项目。持续拓展境外甘蔗、桑蚕、大豆、饲草料种植基地和肉牛规模化养殖基地。到2025年,力争培育打造进口农产品全产业链企业1—2家。〔牵头单位:州商务局;责任单位:州农业农村局、州工信科技局、州发展改革委(州粮食和物资储备局)、州外办、各驻地海关〕
(二)实施市场主体和品牌培育计划
17.实施农产品供应链补短板工程。支持农产品供应链核心企业建设服务平台,牵头打造集生产、加工、流通和服务于一体的热区现代农业供应链体系。建立基于供应链的食品质量安全追溯机制,搭建跨部门、跨环节追溯信息共享通道。推荐认定一批农产品供应链“链主”企业,支持“链主”企业牵头整合资源,构建集种养、采摘、仓储、加工、销售、配送为一体的协同平台。落实绿色食品牌重点产业化联合体创建支持政策,引导产业链中下游小微企业、农民专业合作社和农户向“链主”集聚。围绕热区特色农业重点产业,培育引进一批亿级销售收入的供应链企业。到2025年,全州培育打造农产品供应链核心企业1—2家。(牵头单位:州商务局;责任单位:州发展改革委、州工信科技局、州农业农村局、州林草局、州供销社、州邮政管理局、州交通运输局)
18.实施市场主体倍增工程。认真落实《德宏州优化营商环境促进市场主体倍增实施方案》(德政发〔2021〕20号),树牢“抓发展必须抓产业、抓产业必须抓市场主体培育”导向,坚持发展为要,数量与质量并重,不断提升农业市场主体的竞争力。加强重点项目策划、包装、储备,加大“绿色食品牌”招商引资工作力度,加大政策扶持力度,强化招商引资和项目落地。加大重点产业龙头企业用地保障力度,落实财政奖补政策、上级项目资金和地方配套资金支持政策,扶持市场主体发展壮大。支持和引导金融机构持续创新完善涉农金融产品和服务,加大农业产业化龙头企业信贷投入。支持中小企业扩规扩产和稳规升规,培育一批专精特新“小巨人”企业。深入实施农民合作社规范提升行动和家庭农场培育计划。到2025年,全州农业企业达2400户以上,农业产业化龙头企业达300户以上。(牵头单位:州农业农村局;责任单位:州乡村振兴局、州林草局、州工信科技局、州市场监管局、州投资促进局、州自然资源和规划局、州财政局、人行德宏州中心支行、德宏银保监分局)
19.实施销售市场拓展工程。按照“县有中心、乡有站、村有点”的要求,建立完善县乡村三级电商寄递物流服务体系。支持新型经营主体开设线上店铺,采取直播带货、特色馆等线上线下结合的模式,形成覆盖所有行政村的农产品营销体系,拓宽农产品销售渠道。支持电商大平台在我州落地农产品直采基地、智慧物流网络,开发适宜电商销售、运输便捷的热区特色农产品。积极参加部省组织的展销会、推介会,实施消费帮扶“832平台”优质农产品“入沪”推介工程,实施农特产品航空运输补贴计划,实施“十大名品”德宏优质农产品推介展示。到2025年,全州建设农产品交易中心2个以上,培育电商龙头企业10个以上。(牵头单位:州商务局;责任单位:州农业农村局、州乡村振兴局、州林草局、州市场监管局、州投资促进局、州交通运输局、州邮政管理局、德宏芒市机场)
20.实施优势农产品品牌打造工程。加大品牌培育,支持龙头企业、产业联盟和行业协会创建区域公用品牌,着力打造“区域品牌+企业品牌+产品品牌”的“德”系品牌矩阵,推出一批“天赐德宏”特色农产品,全面提升“德”字号农产品知晓度、美誉度和影响力。实施绿色发展引领,每年新增“三品一标”农产品认证登记30个以上,农产品质量安全合格率保持在98%以上。到2025年,新增绿色有机水稻产品8个、果蔬产品10个,绿色有机认证茶园面积达10万亩、坚果面积达3万亩,全州“三品一标”农产品认证登记保持在200个以上。(牵头单位:州农业农村局;责任单位:州林草局、州乡村振兴局、州市场监管局、州工信科技局、州商务局)
21.实施农旅融合发展工程。制定出台《德宏州乡村旅游三年行动计划(2023—2025年)》,推动农业、林业与旅游、教育、康养等产业深度融合。推进森林旅游和森林康养基地建设。打造芒市坝、遮放坝、盈江坝三大休闲农业示范区。巩固提升芒市“生态田园”、遮放“稻作公园”,陇川户撒“稻花乡里”,瑞丽“干邦亚石斛庄园”等一批集循环农业、创意农业、农事体验于一体的田园综合体。鼓励发展以特色民宿、休闲农庄、采摘体验为重点的庭院特色休闲旅游。组织开展芒市贡米文化节、瑞丽柚子节、盈江旧城围鱼节、梁河回龙茶节等乡村节庆活动。到2025年,农旅深度融合,建成一批美丽乡村、田园综合体,乡村旅游收入增速保持在30%以上。(牵头单位:州文化和旅游局;责任单位:州农业农村局、州林草局、州乡村振兴局、德宏传媒集团)
(三)实施农民持续增收计划
22.实施促农增收典型引领工程。认真落实《德宏州脱贫人口持续增收三年行动实施方案(2022—2024年)》(德办发〔2022〕45号)《德宏州农村居民持续增收三年行动方案(2022—2024年)》(德办发〔2022〕46号),建立完善利益联结机制,稳定增加“四项”收入。进一步健全完善订单收购、土地流转、劳动务工、入股分红、托管服务等农业企业与农民利益联结机制。持续完善“双绑”利益联结机制,力争每个行政村都有1个以上农业龙头企业参与绑定合作社发展。支持农村基层党组织领办合作社。积极推广盈江县聘任“名誉村长”推进乡村振兴典型模式。农村居民人均可支配收入增长速度高于经济增长速度,动态消除收入1万元以下的脱贫户和监测对象。到2025年,脱贫攻坚成果持续巩固拓展,农民人均可支配收入达到全省平均水平。(牵头单位:州农业农村局;责任单位:州乡村振兴局、州林草局、州财政局、州委组织部)
23.实施稳岗就业工程。用好东西部协作机制,加强与劳务输入地和用工企业的对接,建立完善跨区域岗位信息共享和发布工作机制。建立健全以企业和输出地需求为导向的用工培训机制,依托沪滇劳务协作机制,开展定向输出的订单、订制培训。稳定保持生态护林员、乡村保洁员、水管员、护路员等乡村公益性岗位的体量规模。落实就业帮扶车间吸纳就业奖补政策,推动就地就近就业和转移就业相结合,提高工资性收入。完成年度省下达农村劳动力转移就业任务。到2025年,农民工资性收入占比接近全省平均水平。(牵头单位:州人力资源社会保障局;责任单位:州农业农村局、州乡村振兴局、州林草局、州发展改革委、州交通运输局)
24.实施村集体经济发展壮大工程。开展农村“三变”改革,激活农村沉睡资源资产潜力,发展壮大村集体经济。进一步健全工作机制,深入实施乡村振兴“四位一体”项目和村集体经济强村工程,支持村集体通过产业开发、物业服务、入股分红、异地置业等方式发展壮大村集体经济。探索社会资本参与农村集体资源开发的有效路径,提高集体经济经营管理水平和资产收益率。所有行政村村集体经营性收入巩固在5万元以上,抵边行政村全部达10万元以上。到2025年,农村“三变”改革深入推进,村集体经济持续发展壮大,农民资产性收入持续增加。(牵头单位:州委组织部;责任单位:州农业农村局、州乡村振兴局、州林草局、州财政局、州投资促进局)
25.实施打造乡村振兴示范区重点工程。认真落实《德宏州打造乡村振兴示范区实施方案》(德发〔2021〕35号),持续优化产业结构布局,构建乡村产业体系,提高农业发展质量,推动一二三产深度融合发展,有效促进农民持续增收。深入推进“万企兴万村”行动,引进一批东部民营企业参与乡村振兴重点帮扶县特色产业发展。动态调整乡村振兴项目库,财政支农资金重点支持芒市遮放、梁河勐养、盈江旧城、陇川陇把、瑞丽弄岛5个田园综合体建设。抓实以“十百千”为主的美丽村庄打造,全面改造提升农村人居环境,建成一批基础设施便利、产业特色鲜明、生态环境优美、宜居宜业宜游的示范村、精品村。全面推进现代化边境幸福村建设,将全州57个沿边行政村建成富边的样板、稳边的示范、守边的屏障。到2025年,乡村振兴示范区建设取得实质性进展,探索形成一批特色鲜明、可复制可推广的典型经验。(牵头单位:州委农办;责任单位:州乡村振兴局、州民族宗教局、州农业农村局、州林草局、州文化和旅游局、州发展改革委、州财政局)
四、保障措施
(一)强化组织保障。坚持州“特色兴农”工作专班统一领导,牢固树立全州“一盘棋”思想,落实农民增收、产业发展、绿色食品牌打造等联席会议制度。州委农办要充分发挥统筹协调作用,适时组织召开工作调度会,确保工作有效推进。州农业农村局要加强工作指导服务,重大问题及时向专班报告。各责任单位要认真对照重点工作任务清单,进一步细化工作措施、明确工作责任、建立工作台账,组建产业专班和专家组,指定联络员,每月30日前向专班办公室(州农业农村局)报送工作推进情况。各牵头单位分别于3月30日、6月30日、9月30日、12月30日前向州委督查室、州政府督查室报送工作推进情况。各县市党委、人民政府要主动履行主体责任,及时协调解决工作推进中的实际困难和问题,督促指导乡镇抓好工作落实。
(二)加大政策支持力度。认真贯彻落实中央和省支农惠农政策。加大财政投入力度,确保财政投入只增不减。加强政银企合作,在防范政府债务风险和符合发行条件的前提下,通过发行地方政府新增债券予以支持。推进农业保险扩面、增品、提标,积极开展中央和省级财政支持的政策性农业保险,鼓励引导各县市因地制宜探索开展地方优势特色农产品保险。鼓励金融机构积极创新金融产品,推广运用“一部手机云企贷”、农村产权抵质押贷款、农户小额信用贷款等金融产品。脱贫县要用好有关政策,确保51%以上的统筹整合财政涉农资金用于支持产业发展,并逐年增加比例。稳步提高土地出让收入用于农业农村比例,确保到2025年,土地出让收入用于农业农村比例达到10%以上,土地出让收益用于农业农村比例达到50%以上。州级财政每年统筹整合各项涉农资金安排1000万元,作为特色农业发展专项资金,重点用于产业发展和乡村建设。
(三)强化督查考核。“特色兴农”工作专班专项督导组要抓好专班工作的督促落实,定期通报重大政策、重要工作、重点项目推进落实情况。州委督查室、州政府督查室要加强督查指导,督促各责任单位高效推进各项工作。将打造热区特色农业支柱三年行动工作落实情况、涉农资金到位情况纳入州对县市乡村振兴实绩和农业重点产业年度考评内容。
政策解读:德宏州投资促进局信息公开专栏 (dh.gov.cn)
![]()
![]()
![]()
![]()
![]()
返回首页
滇公网安备 53310302000145号
