德宏州妇幼保健院2020年预算公开目录
第一部分 德宏州妇幼保健院2020年部门预算编制说明
第二部分 德宏州妇幼保健院2020年部门预算表
一、部门财务收支总体情况表
二、部门收入总体情况表
三、部门支出总体情况表
四、部门财政拨款收支总体情况表
五、部门一般公共预算本级财力安排支出情况表
六、部门基本支出情况表
七、部门政府性基金预算支出情况表
八、财政拨款支出明细表(按经济科目分类)
九、部门一般公共预算“三公”经费支出情况表
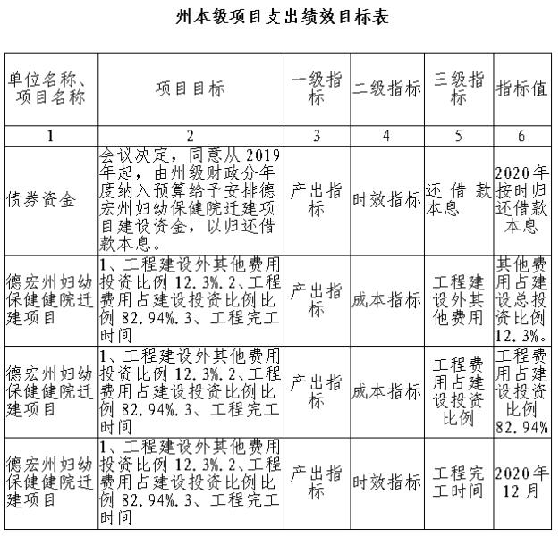
十、州本级项目支出绩效目标表(本次下达)
十一、州本级项目支出绩效目标表(另文下达)
十二、州对下转移支付绩效目标表
十三、部门政府采购情况表、
德宏州妇幼保健院2020年部门预算编制说明
一、基本职能及主要工作
(一)部门主要职责
我院是州卫计委直属的非营利性公益性医疗保健机构,承担着全州妇女儿童医疗、保健、公共卫生管理、科研教学、信息统计、健康教育等指导任务。
(二)机构设置情况
始建于1963年,内设机构13个,历经多年的发展,逐步形成了以妇产科、儿科、新生儿科、影像科、检验科、妇女保健科、儿童保健科、眼保健科、口腔科、计划生育技术指导科等为重点的特色专科。重点开展产、儿科常见多发病的诊治、儿童保健和妇女保健、优生优育、不孕不育、产前诊断、婚前医学检查、中医科、行政办公室、总务科等科室。
(三)重点工作概述
职能参照政府批准的“三定”方案;2020年重点工作任务是降低乙肝、梅毒、艾滋病三病的发病率、降低孕产妇死亡率、全州公共卫生服务工作和州保健院整体搬迁项目的实施等工作。
二、预算单位基本情况
我部门编制2020年部门预算单位共1个。其中:财政全供给单位1个;部分供给单位0个;特殊供给单位0个;自收自支单位0个。财政全供给单位中行政单位0个;参公管理事业单位0个;非参公管理事业单位0个。截止2020年11月统计,部门基本情况如下:
在职人员编制116人,其中:行政编制 0人,事业编制116人。在职实有120人,其中: 财政全供养 120人,财政部分供养0人,非财政供养0人。
离退休人员 60人,其中: 离休 1人,退休 59人。
遗嘱生活补助2人。
车辆编制4辆,实有车辆2辆。
三、预算单位收入情况
(一)部门财务收入情况
2020年部门财务总收入 5760.78万元,其中:一般公共预算财政拨款2756.78万元,政府性基金预算财政拨款0万元,国有资本经营预算财政拨款0万元,事业收入3000.00万元,事业单位经营收入0万元,其他收入4.00万元,上年结转0万元。
(二)财政拨款收入情况
2020年部门财政拨款收入 2756.78万元,其中:本年收入2756.78万元,上年结转0万元。本年收入中,一般公共预算财政拨款2756.78万元(本级财力2756.78万元,专项收入0万元,执法办案补助0万元,收费成本补偿0万元,财政专户管理的收入0万元,国有资源(资产)有偿使用成本补偿0万元),政府性基金预算财政拨款0万元,国有资本经营预算财政拨款0万元。
四、预算单位支出情况
(本条分组按项级科目细化)
2020年部门预算总支出 5760.78万元。财政拨款安排支出 2756.78万元,其中,基本支出1471.05万元,项目支出1225.20万元。
(一)财政拨款安排支出按功能科目分类情况
功能科目分组,主要用于2100403妇幼保健机构支2568.72万元;2080502事业单位离退休18.76万元,2080505机关事业单位基本养老保险缴费支出169.30万元.
财政拨款安排支出按经济科目分类情况
(本条按部门预算支出经济科目分类)
经济科目分组(其中:基本支出1471.05万元,项目支出1225.20万元)。经济科目分类,主要用于工资福得支出1471.05万元,商品和服务支出44.77万元,对个人和家庭补助15.76万元(遗嘱生活补助0.72万元);基本建设支出1225.20万元.
五、州对下转项转移支付情况
(一)列入州对下专项转移支付项目清单项目情况
无
(二)与中央、省配套事项
无
(三)按既定政策标准测算补助事项
无
六、政府采购预算情况
根据《中华人民共和国政府采购法》的有关规定,编制了政府采购预算,共涉及采购项目0个,采购预算资金0万元。
七、部门“三公”经费增减变化情况及原因说明
德宏州妇幼保健院2020年一般公共预算财政拨款“三公”经费预算合计0万元。单位自筹款“三公”经费预算合计39.00万元较上年增加34.50万元,增加766.67%,具体变动情况如下:
(一)因公出国(境)费
德宏州妇幼保健院2020年因公出国(境)费预算为0万元,较上年增加(减少)0万元,增长(下降)0,共计安排因公出国(境)团组0个,因公出国(境)0人次。
(二)公务接待费
德宏州妇幼保健院2020年公务接待费预算为2.00万元,较上年增加0.50万元,增长33.33%,国内公务接待批次为5次,共计接待40人次。
增减变化原因说明本年较上年多预计多列支0.50万元,是今年整体搬迁项目工作验收及其省级专家对公共卫生的督导考评等。
(三)公务用车购置及运行维护费
德宏州妇幼保健院2020年公务用车购置及运行维护费为37.00万元,较上年增加34万元,增加1133.33%。其中:公务用车购置费35.00万元,较上年增加35.00万元,公务用车运行维护费2.00万元,较上年减少1.00万元,下降33.33%。共计购置公务用车1辆,年末公务用车保有量为2辆。
增减变化原因说明预计本年购置公车一辆,价格预计35.00万元。公务用车运行费较上年减少1.00万元,主要是减少用车次数,节约能源,减少费用。
八、重点项目预算绩效目标情况
2020年预计“德宏州妇幼保健院迁建项目”支出预算1225.20万元。主要是2018年12月29日德宏州第十五届人民政府第12次常务会议纪要第15期。会议决定:同意自2019年起在还款期内将部分贷款本息625万元每年列入州级财政预算,以及德宏州水务投资公司列入政府协调州财政安排德宏州保健搬迁项目借款本息600.20万元。
“德宏州保健院搬迁项目”项目目标:新院建设完成后,拟设置床位300床,可以满足德宏州人民日益增长的妇幼保健需求,同时作为基层妇幼工作的培训指导中心,提高基层妇幼工作能力提供有力支撑,提高人民群众的健康和生活水平,对促进德宏州经济发展和社会稳定具有重要作用。
九、其他公开信息
(一)专业名词解释
1、事业收入—主要反映本年度内门诊医疗收入和住院医收入的累计数。
2、一公共财政拨款——是指本年财政将补助给本单位的各项收入。
3、工资福利支出——反映单位开支的在职职工和编制外长期聘用人员的各类劳动报酬,以及为上述人员缴纳的各项社会保险费。
4、商品和服务支出——反映单位购买商品和服务的支出,不包括用于购置固定资产,战略性和应急性物资储备等资本性支出。
5、对个人和家庭的补助——反映政府用于对个人和家庭的补助支出。
6、三公经费财政拨款支出数——反映单位出国(境)、公务接待费、公务用车运行维护费列支的费用。(本单位无拨款)
7、生活补助费——反映按规定开支的优抚对象定期定量生活补助费,机关事业单位职工遗属生活补助等。
(二)机关运行经费安排
无
(三)国有资产占用情况
鉴于截至2020年12月31日的国有资产占有使用情况需在完成2020年决算编制后才能统计汇总相关数据,因此,将在公开xx年度部门决算时一并公开部门截至2020年12月31日的国有资产占有使用情况。
返回首页
滇公网安备 53310302000145号
