【导读】2016年国家卫计委公布的最新《职业病分类和目录》由原来115种职业病调整为132种(含4项开放性条款),其中新增18种,对2项开放性条款进行了整合,对16种职业病的名称进行了调整。
根据《中华人民共和国职业病防治法》有关规定,国家卫生计生委、安全监管总局、人力资源社会保障部和全国总工会联合组织近日对职业病的分类和目录进行了调整。为了保持与《职业防治法》中关于职业病分类和目录表述一致,将原《职业病目录》修改为《职业病分类和目录》。
目录
?一、职业性尘肺病及呼吸疾病
?二、职业性皮肤病
?三、职业性眼病
?四、职业性耳鼻喉口腔疾病
?五、职业性化学中毒
?六、物理因素所致职业病
?七、职业性放射性疾病
?八、职业性传染病
?九、职业性肿瘤
?十、其他职业病
?最新增加职业病名单
?政策解读
一、职业性尘肺病及其他呼吸系统疾病
(一)尘肺病
1.矽肺
2.煤工尘肺
3.石墨尘肺
4.碳黑尘肺
5.石棉肺
6.滑石尘肺
7.水泥尘肺
8.云母尘肺
9.陶工尘肺
10.铝尘肺
11.电焊工尘肺
12.铸工尘肺
13.根据《尘肺病诊断标准》和《尘肺病理诊断标准》可以诊断的其他尘肺病
(二)其他呼吸系统疾病
1.过敏性肺炎
2.棉尘病
3.哮喘
4.金属及其化合物粉尘肺沉着病(锡、铁、锑、钡及其化合物等)
5.刺激性化学物所致慢性阻塞性肺疾病
6.硬金属肺病
二、职业性皮肤病
1.接触性皮炎
2.光接触性皮炎
3.电光性皮炎
4.黑变病
5.痤疮
6.溃疡
7.化学性皮肤灼伤
8.白斑
9.根据《职业性皮肤病的诊断总则》可以诊断的其他职业性皮肤病
三、职业性眼病
1.化学性眼部灼伤
2.电光性眼炎
3.白内障(含放射性白内障、三硝基甲苯白内障)
四、职业性耳鼻喉口腔疾病
1.噪声聋
2.铬鼻病
3.牙酸蚀病
4.爆震聋
五、职业性化学中毒
1.铅及其化合物中毒(不包括四乙基铅)
2.汞及其化合物中毒
3.锰及其化合物中毒
4.镉及其化合物中毒
5.铍病
6.铊及其化合物中毒
7.钡及其化合物中毒
8.钒及其化合物中毒
9.磷及其化合物中毒
10.砷及其化合物中毒
11.铀及其化合物中毒
12.砷化氢中毒
13.氯气中毒
14.二氧化硫中毒
15.光气中毒
16.氨中毒
17.偏二甲基肼中毒
18.氮氧化合物中毒
19.一氧化碳中毒
20.二硫化碳中毒
21.硫化氢中毒
22.磷化氢、磷化锌、磷化铝中毒
23.氟及其无机化合物中毒
24.氰及腈类化合物中毒
25.四乙基铅中毒
26.有机锡中毒
27.羰基镍中毒
28.苯中毒
29.甲苯中毒
30.二甲苯中毒
31.正己烷中毒
32.汽油中毒
33.一甲胺中毒
34.有机氟聚合物单体及其热裂解物中毒
35.二氯乙烷中毒
36.四氯化碳中毒
37.氯乙烯中毒
38.三氯乙烯中毒
39.氯丙烯中毒
40.氯丁二烯中毒
41.苯的氨基及硝基化合物(不包括三硝基甲苯)中毒
42.三硝基甲苯中毒
43.甲醇中毒
44.酚中毒
45.五氯酚(钠)中毒
46.甲醛中毒
47.硫酸二甲酯中毒
48.丙烯酰胺中毒
49.二甲基甲酰胺中毒
50.有机磷中毒
51.氨基甲酸酯类中毒
52.杀虫脒中毒
53.溴甲烷中毒
54.拟除虫菊酯类中毒
55.铟及其化合物中毒
56.溴丙烷中毒
57.碘甲烷中毒
58.氯乙酸中毒
59.环氧乙烷中毒
60.上述条目未提及的与职业有害因素接触之间存在直接因果联系的其他化学中毒
六、物理因素所致职业病
1.中暑
2.减压病
3.高原病
4.航空病
5.手臂振动病
6.激光所致眼(角膜、晶状体、视网膜)损伤
7.冻伤
七、职业性放射性疾病
1.外照射急性放射病
2.外照射亚急性放射病
3.外照射慢性放射病
4.内照射放射病
5.放射性皮肤疾病
6.放射性肿瘤(含矿工高氡暴露所致肺癌)
7.放射性骨损伤
8.放射性甲状腺疾病
9.放射性性腺疾病
10.放射复合伤
11.根据《职业性放射性疾病诊断标准(总则)》可以诊断的其他放射性损伤
八、职业性传染病
1.炭疽
2.森林脑炎
3.布鲁氏菌病
4.艾滋病(限于医疗卫生人员及人民警察)
5.莱姆病
九、职业性肿瘤
1.石棉所致肺癌、间皮瘤
2.联苯胺所致膀胱癌
3.苯所致白血病
4.氯甲醚、双氯甲醚所致肺癌
5.砷及其化合物所致肺癌、皮肤癌
6.氯乙烯所致肝血管肉瘤
7.焦炉逸散物所致肺癌
8.六价铬化合物所致肺癌
9.毛沸石所致肺癌、胸膜间皮瘤
10.煤焦油、煤焦油沥青、石油沥青所致皮肤癌
11.β-萘胺所致膀胱癌
十、其他职业病
1.金属烟热
2.滑囊炎(限于井下工人)
3.股静脉血栓综合征、股动脉闭塞症或淋巴管闭塞症(限于刮研作业人员)
最新增加职业病名单
政策解读
一、《职业病目录》改名为《职业病分类和目录》
原卫生部联合原劳动保障部发布了《职业病目录》,将职业病增加到10类115种,与1987年职业病分类比较,增加1类,即将职业性放射性疾病从物理因素所致疾病分类中提出,单独分为一类。本次《职业病分类和目录》调整,仍然将职业病分为10类,但对3类的分类名称做了调整。为了保持与《职业防治法》中关于职业病分类和目录表述一致,将原《职业病目录》修改为《职业病分类和目录》。
二、《职业病分类和目录》制定原则
《职业病分类和目录》的调整遵循以下原则:
1.坚持以人为本,以维护劳动者健康及其相关权益为宗旨。
2.结合我国职业病防治工作的实际,突出重点职业病种。
3.与我国现阶段经济社会发展水平和工伤保险承受能力相适应。
4.保持《目录》的连续性和可操作性。
5.建立《目录》动态调整的工作机制。
6.公开、透明,充分听取各方面的意见。
三、职业病的遴选原则
职业病的遴选遵循以下原则:
1.有明确的因果关系或剂量反应关系。
2. 有一定数量的暴露人群。
3.有可靠的医学认定方法。
4.通过限定条件可明确界定职业人群和非职业人群。
5.患者为职业人群,即存在特异性。
四、职业病病种及分类的调整
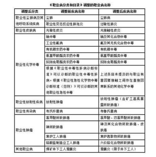
根据《职业病分类和目录》调整的原则和职业病的遴选原则,修订后的《职业病分类和目录》由原来的115种职业病调整为132种(含4项开放性条款)。其中新增18种,对2项开放性条款进行了整合。另外,对16种职业病的名称进行了调整。调整后仍然将职业病分为10类,其中3类的分类名称做了调整。一是将原“尘肺”与“其他职业病”中的呼吸系统疾病合并为“职业性尘肺病及其他呼吸系统疾病”;二是将原“职业中毒”修改为“职业性化学中毒”;三是将“生物因素所致职业病”修改为“职业性传染病”。详细调整如下:
关于职业性尘肺病及其他呼吸系统疾病的调整
在职业性尘肺病中,将“尘肺”修改为“尘肺病”。在职业性其他呼吸系统疾病中,一是增加刺激性化学物所致慢性阻塞性肺疾病、金属及其化合物粉尘肺沉着病(锡、铁、锑、钡及其化合物)和硬金属肺病;二是将“变态反应性肺泡炎”修改为“过敏性肺炎”。
关于职业性化学中毒的调整
职业性化学中毒分类,一是增加5种职业病:分别是铟及其化合物中毒、溴丙烷中毒、碘甲烷中毒、氯乙酸中毒和环氧乙烷中毒;二是将“铀中毒”修改为“铀及其化合物中毒”,将“工业性氟病”修改为“氟及其无机化合物中毒”,将“有机磷农药中毒”修改为“有机磷中毒”,将“氨基甲酸酯类农药中毒”修改为“氨基甲酸酯类中毒”,将“拟除虫菊酯类农药中毒”修改为“拟除虫菊酯类中毒”;三是将“根据《职业性急性化学物中毒诊断标准(总则)》可以诊断的其他职业性急性中毒”和“根据《职业性中毒性肝病诊断标准》可以诊断的职业性中毒性肝病”两个开放性条款进行整合,修改为“上述条目未提及的与职业有害因素接触之间存在直接因果联系的其他化学中毒”。
关于职业性传染病的调整
职业性传染病分类,一是增加2种职业病:“艾滋病(限于医疗卫生人员及人民警察)”和“莱姆病”;二是将“布氏杆菌病”修改为“布鲁氏菌病”。
艾滋病(限于医疗卫生人员及人民警察)是指医疗卫生人员及人民警察在职业活动或者执行公务中,被艾滋病病毒感染者或病人的血液、体液,或携带艾滋病病毒的生物样本,或废弃物污染了皮肤或者黏膜,或者被含有艾滋病病毒的血液、体液污染了的医疗器械或其他锐器刺破皮肤感染的艾滋病。
莱姆病是一种主要通过蜱叮咬,由伯氏疏螺旋体引起的慢性自然疫源性疾病,多发生在林区,且发病区域很广。长期在林区工作者,受蜱叮咬后感染和发病概率较高。
关于职业性肿瘤的调整
职业性肿瘤分类,一是增加3种职业病:分别是“毛沸石所致肺癌、胸膜间皮瘤”,“煤焦油、煤焦油沥青、石油沥青所致皮肤癌”,“β-萘胺所致膀胱癌”;二是将“氯甲醚所致肺癌”修改为“氯甲醚、双氯甲醚所致肺癌”,将“砷所致肺癌”修改为“砷及其化合物所致肺癌、皮肤癌”,将“焦炉工人肺癌”修改为“焦炉逸散物所致肺癌”,将“铬酸盐制造业工人肺癌”修改为“六价铬化合物所致肺癌”。
【职业病】:是指企业、事业单位和个体经济组织等用人单位的劳动者在职业活动中,因接触粉尘、放射性物质和其他有毒、有害因素而引起的疾病。
返回首页
滇公网安备 53310302000145号
