近日
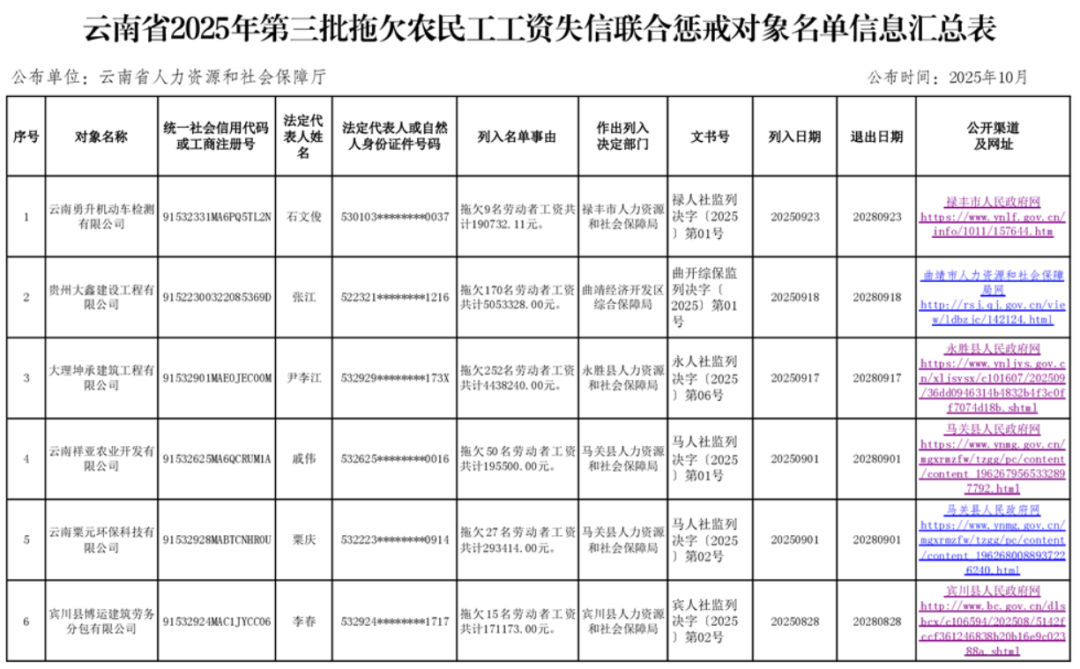
云南省人力资源和社会保障厅公布了2025年第三批拖欠农民工工资失信联合惩戒对象名单涉及6户用人单位
详情如下↓↓↓
云南省人力资源和社会保障厅关于公布2025年第三批拖欠农民工工资失信联合惩戒对象名单的公告
为加快推进社会信用体系建设,构建跨地区、跨部门、跨领域的失信联合惩戒机制,依据人力资源社会保障部《拖欠农民工工资失信联合惩戒对象名单管理暂行办法》(人力资源社会保障部令第45号)和云南省人力资源和社会保障厅《关于贯彻落实〈拖欠农民工工资失信联合惩戒对象名单管理暂行办法〉的通知》(云人社通〔2021〕99号),现将2025年第三批被各州(市)、县(市、区)列入拖欠农民工工资失信联合惩戒对象名单的单位予以公布。
特此公告。
云南省人力资源和社会保障厅
2025年10月30日
返回首页
滇公网安备 53310302000145号
