2019年10月15-21日,德宏州共接收省委省政府第四生态环境保护督察组六批次转办环境问题举报件32件(来电举报问题25件,来信举报问题7件),涉及全州共性问题1件,芒市19件、瑞丽市4件、盈江县4件、梁河县2件、陇川县2件。交办的举报件涉及固废污染5件、噪声污染9件、大气污染9件、水污染2件、其它问题7件(部分举报件含多项污染类型)。
目前,省第四生态环境保护督察组第二批转办件已办结,其他批次环境问题举报件均及时转交有关县(市)和部门办理,正按有关要求进行办理。
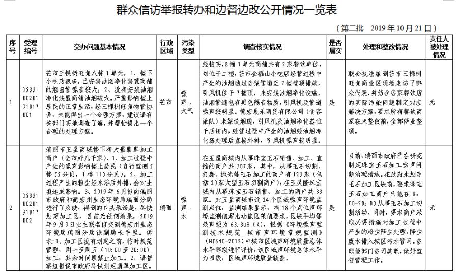
附表:群众信访举报转办和边督边改公开情况一览表
德宏州环境保护督察工作领导小组办公室
2019年10月21日


返回首页
滇公网安备 53310302000145号
