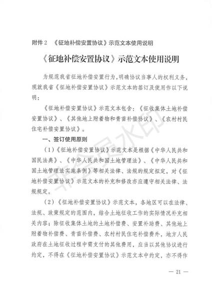
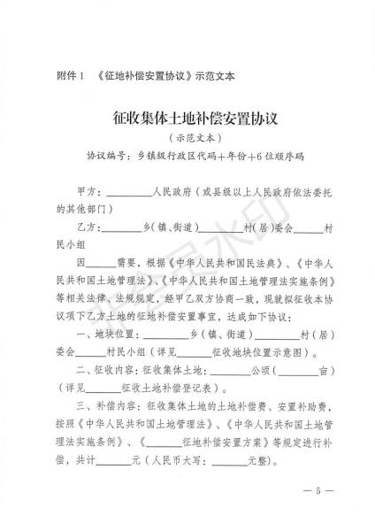
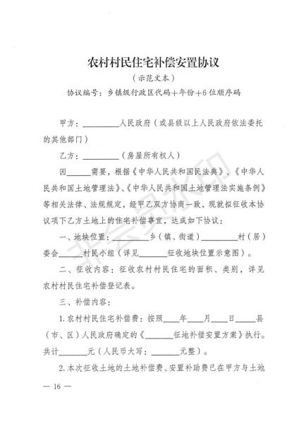
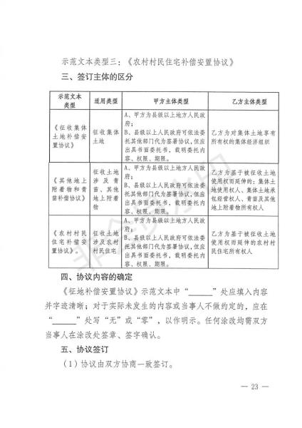
[附件: 云南省自然资源厅关于公布实施全省《征地补偿安置协议》示范文本的通知]
德宏州人民政府
主办单位:德宏州人民政府 滇ICP备17006903号-1
滇公网安备 53310302000145号