各省、自治区、直辖市人民政府,国务院各部委、各直属机构:
《统筹融资信用服务平台建设提升中小微企业融资便利水平实施方案》已经国务院同意,现印发给你们,请认真贯彻执行。
国务院办公厅
2024年3月28日
(本文有删减)
统筹融资信用服务平台建设
提升中小微企业融资便利水平实施方案
融资信用服务平台是政府部门指导建立的通过跨部门跨领域归集信用信息、为金融机构开展企业融资活动提供信用信息服务的综合性平台,在破解银企信息不对称难题、降低企业融资成本等方面发挥重要作用。为贯彻落实党中央、国务院决策部署,更好统筹融资信用服务平台建设,完善以信用信息为基础的普惠融资服务体系,有效提升中小微企业融资便利水平,制定本实施方案。
一、总体要求
以习近平新时代中国特色社会主义思想为指导,全面贯彻落实党的二十大精神,完整、准确、全面贯彻新发展理念,加快构建新发展格局,着力推动高质量发展,健全数据基础制度,加大融资信用服务平台建设统筹力度,健全信用信息归集共享机制,深入推进“信易贷”工作,深化信用大数据应用,保障信息安全和经营主体合法权益,推动金融机构转变经营理念、优化金融服务、防控金融风险,为企业特别是中小微企业提供高质量金融服务。
二、加大平台建设统筹力度
(一)明确信用信息归集共享渠道。强化全国信用信息共享平台(以下简称信用信息平台)的信用信息归集共享“总枢纽”功能,加强国家金融信用信息基础数据库的数据共享。信用信息平台统一归集各类信用信息,并根据需要向部门和地方共享。依托信用信息平台建设全国融资信用服务平台,并联通地方融资信用服务平台形成全国一体化平台网络,作为向金融机构集中提供公共信用信息服务的“唯一出口”,部门向金融机构提供的本领域信用信息服务不受此限制。坚持国家金融信用信息基础数据库的金融基础设施定位,为金融机构提供高质量的专业化征信服务。
(二)加强地方平台整合和统一管理。对功能重复或运行低效的地方融资信用服务平台进行整合,原则上一个省份只保留一个省级平台,市县设立的平台不超过一个,所有地方平台统一纳入全国一体化平台网络,实行清单式管理,减少重复建设和资源闲置浪费。国家发展改革委负责统筹融资信用服务平台建设,推动地方平台整合和统一管理。各地区要在2024年12月底前完成平台整合,有序做好资产划转、数据移交、人员安置等工作,确保整合期间平台服务功能不受影响。
(三)加强对地方平台建设的指导。统一地方融资信用服务平台接入全国一体化平台网络的标准,优化信用信息服务,促进地方平台规范健康发展。依托城市信用监测、社会信用体系建设示范区创建,加强对提升平台数据质量的指导。充分利用现有对口援建机制,进一步深化东部地区和中西部地区融资信用服务平台建设合作,推动中西部地区加快推进“信易贷”工作。
三、优化信息归集共享机制
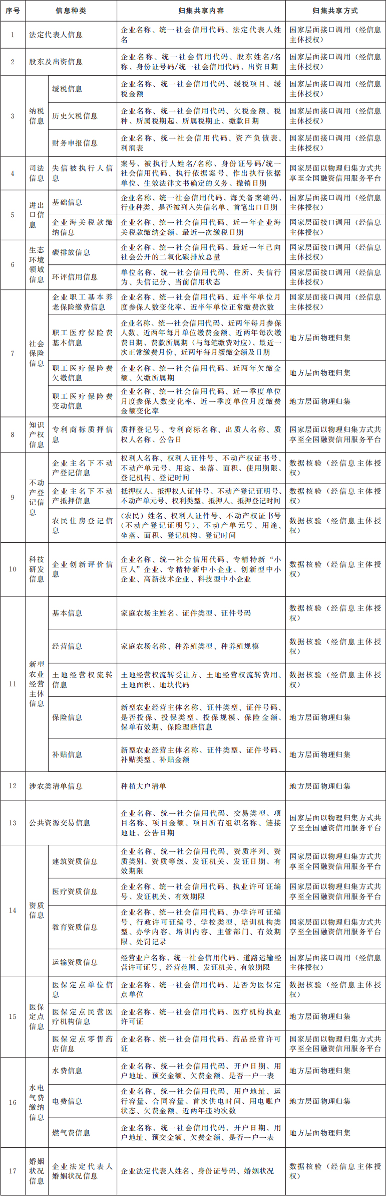
(四)明确信用信息归集共享范围。根据金融机构对信用信息的实际需求,进一步扩大信用信息归集共享范围,将企业主要人员信息、各类资质信息、进出口信息等纳入信用信息归集共享清单(见附件),国家发展改革委牵头适时对清单进行更新。各地区要充分发挥地方融资信用服务平台作用,进一步破除数据壁垒,依法依规加大清单外信用信息归集共享力度,结合本地区实际编制省级信用信息归集共享清单,有效拓展数据归集共享的广度与深度。
(五)提升信用信息共享质效。对已在国家有关部门实现集中管理的信用信息,要加大“总对总”共享力度。加强数据质量协同治理,统一数据归集标准,及时做好信用信息修复,健全信息更新维护机制,确保数据真实、准确、完整。着力解决数据共享频次不够、接口调用容量不足、部分公共事业信息共享不充分等问题,进一步提升信用信息共享效率。根据数据提供单位需求,定期反馈数据使用情况及成效。国家发展改革委要牵头对各地区和有关部门信用信息共享质效开展评估。
四、深化信用数据开发利用
(六)完善信息查询服务。各级融资信用服务平台要按照公益性原则依法依规向金融机构提供信息推送、信息查询、信用报告查询等服务,扩大信用信息查询范围,完善信用报告查询制度,提高信用报告质量。支持银行机构完善信贷管理制度,加大信用报告在客户筛选、贷前调查、贷中审批、贷后管理等方面的应用力度,为中小微企业提供优质金融服务。
(七)开展联合建模应用。支持融资信用服务平台与金融机构建立信用信息归集加工联合实验室,通过“数据不出域”等方式加强敏感数据开发应用,提升金融授信联合建模水平。鼓励金融机构积极对接融资信用服务平台,充分利用信用信息优化信贷产品研发、信用评估和风险管理等。
(八)开发信用融资产品。充分发挥链主企业、集中交易场所、特色产业集群的信用信息集聚优势,因地制宜开展“信易贷”专项产品试点。加强公共信用综合评价结果应用,鼓励地方融资信用服务平台开发战略性新兴产业、未来产业、绿色低碳发展、重点产业链供应链、“三农”等特色功能模块,支持金融机构用好特色化信用信息,面向市场需要推出细分领域金融产品和服务。加快推动农村信用体系建设,支持金融机构开发农户、新型农业经营主体专属的金融产品和服务,适度提高信用贷款比例。
(九)拓展提升平台服务功能。鼓励地方建立健全“政策找人”机制,充分发挥地方融资信用服务平台联通企业和金融机构优势,推动各项金融便民惠企政策通过平台直达中小微企业等经营主体。推动融资担保机构入驻融资信用服务平台,依托平台建立银行机构、政府、融资担保机构等多方合作机制,合理简化融资担保相关手续。鼓励有条件的地方依托融资信用服务平台等,建立“线上公证”、“线上仲裁”机制和金融互联网法庭,高效处置金融纠纷。
(十)发展信用服务市场。制定信用信息平台的授权运营条件和标准。在确保信息安全的前提下,依法合规向包括征信机构在内的各类信用服务机构稳步开放数据,积极培育信用服务市场,提升信用融资供需匹配效率。
五、保障措施
(十一)加强信息安全保障和信息主体权益保护。加强融资信用服务平台信息安全管理,完善平台对接、机构入驻、信息归集、信息共享、数据安全等管理规范和标准体系,有效保障物理归集信息安全。各级融资信用服务平台要加强信息授权规范管理,强化数据共享、使用、传输、存储的安全性保障,提升安全风险监测和预警处置能力,切实保障数据安全。未经脱敏处理或信息主体明确授权,各级融资信用服务平台不得对外提供涉及商业秘密或个人隐私的信息,不得违法传播、泄露、出售有关信用信息。
(十二)强化政策支持保障。地方人民政府要对本级融资信用服务平台建设予以适当支持,引导地方平台和融资担保机构加强合作,提升中小微企业融资便利水平。鼓励地方制定支持信用融资的激励政策,对通过融资信用服务平台帮助中小微企业实现融资的金融机构给予适当激励。
返回首页
滇公网安备 53310302000145号
