云南省深化“放管服”改革使出“减证便民”大招!
日前,省政府办公厅出台全面推行证明事项告知承诺制实施方案并推出首批104项证明事项告知承诺制清单。从制度层面解决企业和群众办事难、办事慢、“盖章跑断腿”等问题。
以前,人们去行政机关办理政务服务事项时,为提供相关证明,难免要来回跑、反复跑,费时费劲,还不一定办成。今后,只需行政机关清楚告知、企业和群众诚信守诺,就可省去不必要的麻烦,高效便捷、省时省心。
申请人书面承诺并承担相关法律责任
按照规定,此项制度中的证明指需由行政机关或其他机构出具、用以描述客观事实或摆明符合特定条件的材料。
公民、法人、其他组织在向行政机关申请办理政务服务事项时,行政机关以书面形式(含电子文本)将证明义务、内容及不实承诺的法律责任一次性告知申请人,申请人书面承诺已经符合告知的相关要求并愿意承担不实承诺的法律责任,则行政机关不再索要有关证明并依据书面承诺办理相关行政事项。
直接涉及国家秘密、公共安全及公民人身、重大财产安全和涉外风险较大、纠错成本较高、损害难以挽回的证明事项等不适用告知承诺制。
推进制度标准化和规范化,加强监管
按照要求,省级有关部门要着力推进该项制度的标准化和规范化,加快平台建设,线上线下融合实施,持续推进电子证照、电子印章的采集应用,推进数据共享和业务协同。
同时,要加强日常监管和信用监管,依法依规惩处虚假承诺,根据虚假承诺造成的社会影响,依法终止办理、责令限期整改、撤销行政决定或予以行政处罚,并纳入信用记录,涉嫌犯罪的依法移送司法机关。
证明事项具体包括哪些方面
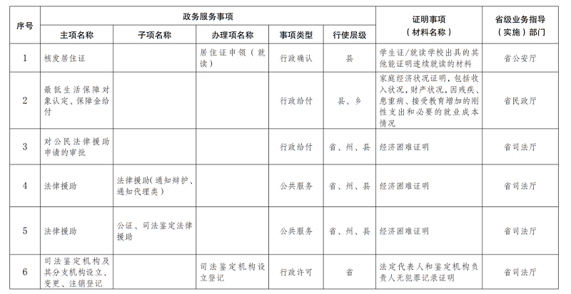
首批104项告知承诺制证明事项,集中在户籍管理、市场主体准营、资格考试、社会保险、社会救助、健康体检、法律服务等与企业和群众生产生活密切相关、使用频次较高或获取较难的领域,包括居住证、营业执照、许可证书、资格资质证书、养老保险服务、企业退休人员抚恤金申领、护士执业注册、律师执业许可等诸多方面。
云南省实行告知承诺制的证明事项清单
(第一批)
(共104项)
返回首页
滇公网安备 53310302000145号
