德府登9号
德宏州卫生局公告1号
《德宏州医疗机构麻醉药品精神药品以及药品类易制毒化学品管理办法(试行)》经德宏州卫生审核通过,现予公布,自2006年6月1日起施行。
德宏州卫生局
二〇〇六年四月二十五日
(此件公开发布)
德宏州医疗机构麻醉药品精神药品以及药品类易制毒化学品管理办法(试行)
第一章 总 则
第一条 为了加强全州医疗机构麻醉药品、精神药品以及药品类易制毒化学品的购买、使用、储存、销毁的管理工作,根据《麻醉药品和精神药品管理条例》、《易制毒化学品管理条例》以及《麻醉药品、第一类精神药品购用印鉴卡管理规定》、《医疗机构麻醉药品、第一类精神药品管理规定》、《麻醉药品、精神药品处方管理规定》,结合德宏实际,特制定本办法。
第二条 本办法适用已依法审批且在本州范围内购买、使用、储存、销毁麻醉药品、精神药品以及药品类易制毒化学品的各级医疗机构。
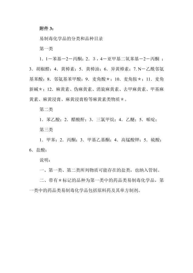
第三条 本办法中所指的麻醉药品有121种(附件1),精神药品包括第一、二类有130种(附件2),药品类易制毒化学品包括第一、二、三类有23种(附件3)。
第四条 州、县(市)卫生行政部门负责辖区内麻醉药品、精神药品以及药品类易制毒化学品的购买、使用、储存、销毁的监督管理工作。
第五条 麻醉药品、精神药品以及药品类易制毒化学品的购买、使用、储存、销毁的管理工作,实行分级负责,日常的监督工作以属地管理为主。
第六条 对麻醉药品、第一类精神药品以及药品类易制毒化学品中的第一类的购入、储存、发放、调配、使用实行批号和追踪管理,以便查找和必要时追回。
第二章 购 买
第七条 医疗机构需要使用麻醉药品和第一类精神药品的,应当经州人民政府卫生主管部门批准,在取得《麻醉药品、第一类精神药品购用印鉴卡》后,凭《印鉴卡》向指定的医药定点批发企业购买。
第八条 申请《印鉴卡》的医疗机构应当符合下列条件:
(一)有与使用麻醉药品和第一类精神药品相关的诊疗科目。
(二)具有经过麻醉药品和第一类精神药品培训的专职从事麻醉药品和第一类精神药品管理的药学专业技术人员。
对确无药学专业技术人员,但又持有原药品监督部门核发的《印鉴卡》的医疗机构,应具有经过麻醉药品和第一类精神药品培训的专职药品管理人员。
(三)有获得麻醉药品和第一类精神药品处方资格的执业医师。
(四)有保证麻醉药品和第一类精神药品安全储存的设施和管理制度。
第九条 使用麻醉药品和第一类精神药品的各级医疗机构的分管负责人、药学部门负责人和专管人员的有关法律、法规知识的培训工作,统一由德宏州卫生局负责,具体培训办法另行制定。对二级及以上医疗机构(包括民营医院)申请麻醉药品和第一类精神药品处方资格的执业医师的培训工作,由德宏州卫生局组织实施。培训结束时,要进行考试,对考试合格者,将颁发合格证 。二级以下医疗机构(包括民营医疗机构)申请麻醉药品和第一类精神药品处方资格的执业医师的培训工作,由各县(市)卫生局负责,授课内容、授课时间、授课教师、学员名单、考试的空白试卷和考试成绩册等,要报德宏州卫生局备案。
培训和考核内容以《卫生部办公厅关于做好麻醉药品和第一类精神药品使用培训和考核工作的通知》(卫办医发 [2005]237号)的相关要求为准。
第十条 各医疗机构对申请麻醉药品和第一类精神药品处方资格的执业医师人数应予以适当控制。控制原则为既方便群众,又便于管理。
医务人员取得麻醉药品和第一类精神药品处方资格的基本条件为申请者必须具有执业医师资格。对工作需要,而又无执业医师的乡镇卫生院,其人员条件可放宽为执业助理医师,但应是本单位的主要业务骨干。
第十一条 处方资格的审批程序:
(一)由申请人提出申请,并填写《德宏州医疗机构使用麻醉药品和第一类精神药品处方权审批表》(附表4)。
(二)申请人按附表4的要求提交申报材料。
(三)所在医疗机构提出是否同意授予申请者处方权的意见。
(四)县市卫生行政部门对申报材料审批后签署意见,对合格人员颁发《麻醉药品和第一类精神药品处方资格证书》,同时将取得麻醉药品和第一类精神药品处方资格执业医师名单报州级卫生行政部门;州直医疗机构直接向州卫生行政部门申请审批。
医疗机构具有麻醉药品和第一类精神药品处方资格的人员发生变更时,应按相关规定,重新审批。
(五)《麻醉药品和第一类精神药品处方资格证书》(附件5)样式由州级卫生行政部门统一印制。
第十二条 《印鉴卡》的审批程序:
(一)由申请医疗机构填写《麻醉药品和第一类精神药品购用印鉴卡申请表》(附表6)和《麻醉药品和第一类精神药品购用印鉴卡审批表》(附表7)。
(二)由申请医疗机构按附表7的要求,提交申报材料。
(三)县市卫生行政部门按照现场审查表(附件8)的要求,进行现场审查。初审结束后提出审查意见,并报州级卫生行政部门;州卫生行政部门负责对州直医疗机构的审查。
(四)州级卫生行政部门对申报材料审核无误,为合格医疗机构核发《印鉴卡》。
第十三条 州级医疗机构、州卫生局发证的民营医院的《印鉴卡》及人员处方资格的审批,由州卫生行政部门直接受理。其它医疗机构的《印鉴卡》及人员处方资格的审批,均按属地管理原则办理。
第十四条 持有《印鉴卡》的医疗机构,在购买第一类药品类易制毒化学品时,毋须申请第一类易制毒化学品购买许可证;购买第二类、第三类易制毒化学品时,应当在购买前将所需购买的品种、数量向所在地的县市级人民政府公安机关备案;个人不得购买第一类、第二类易制毒化学品;个人购买少量高锰酸钾自用的,毋须备案。
第十五 条州级卫生行政部门接到县市卫生行政部门初审的个人申请材料和现场审核的医疗机构申请材料后,应当于40日内作出是否批准的决定。对审核合格的医疗机构,可发给《印鉴卡》,并将取得《印鉴卡》的医疗机构的情况,抄送同级药品监督管理部门、公安机关,同时报省级卫生行政部门备案。
第十六条 《印鉴卡》的有效期为三年。在到期前三个月,医疗机构应按本《办法》第十二条、第十三条的要求,向当地卫生行政部门重新提出申请。
第十七条 当《印鉴卡》中医疗机构名称、地址、法定代表人(负责人)、医疗管理部门负责人、药学部门负责人、专管人员等项目发生变更时,应当于变更发生之日起的3日内,办理变更手续。州级医疗机构、州卫生局发证的民营医院可直接向州卫生行政部门提交变更证明,办理变更手续,其他医疗机构则按属地管理原则,向县市卫生行政部门提交变更证明,再由县市报州办理变更手续。
第十八条 州级卫生行政部门应自收到变更申请之日起5日内,完成《印鉴卡》的变更手续,并将变更情况抄送同级药品监督管理部门、公安机关,同时报省级卫生行政部门备案。
第十九条 麻醉药品 第一类精神药品购买程序
(一)由医疗机构提出购买麻醉药品、第一类精神药品的申请(包括品名、剂型、规格、单位、数量以及所需购买药品的使用和库存情况)。
(二)医疗机构将申请及《印鉴卡》提交县市卫生行政部门初审,审查合格后,由县市卫生行政部门签署相关意见,并加盖公章。
(三)由医疗机构将申请及《印鉴卡》提交州级卫生行政部门核定购买数量。
(四)由医疗机构采购人员持《印鉴卡》到指定的供货单位,采取银行转账的方式进行购买,但不得提取现货。
第二十条 按《麻醉药品和精神药品管理条例》的相关规定,全国性批发企业或区域性批发企业向医疗机构销售麻醉药品、第一类精神药品后,应当将药品送至医疗机构交接、验收。
第三章 使 用
第二十一条 医疗机构买到麻醉药品、精神药品和药品类易制毒化学品后,应当采取安全保障措施,严防麻醉药品、精神药品和药品类易制毒化学品被盗、被抢、丢失事件的发生。
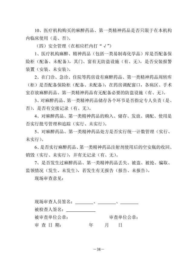
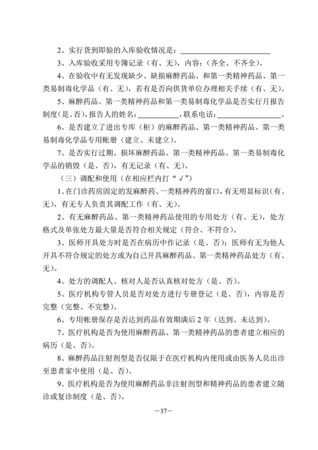
第二十二条 麻醉药品、第一类精神药品入库验收必须要做到货到即验;开箱验收时,至少要有2人参加;验收中,要清点到最小包装;验收记录要有参加验收人员共同签名;入库验收应使用专簿记录(附件9)。
第二十三条 验收中,发现缺少、缺损麻醉药品、第一类精神药品时,应当由参加验收人员共同将清点情况登记在案,报医疗机构负责人批准并加盖公章后,凭据向供货单位查询,并予妥善解决。
第二十四条 医疗机构购买的麻醉药品、第一类精神药品只限于在本机构内临床使用。
第二十五条 医疗机构对使用麻醉药品、第一类精神药品的管理工作,应达到下列要求:
(一)成立由分管负责人负责,医疗管理、药学、护理、保卫等部门参加的麻醉药品、精神药品管理委员会,并指定专职人员负责麻醉药品、第一类精神药品的日常管理工作。
(二)要把麻醉药品、第一类精神药品的管理列入本单位年度目标责任制考核,建立麻醉药品、第一类精神药品使用的专项检查制度,并定期组织检查,做好检查记录,及时纠正工作中存在的问题,以消除隐患。
(三)建立并严格执行麻醉药品、第一类精神药品的采购、验收、储存、保管、发放、调配、使用、报残损、销毁、丢失及被盗案件的报告、值班、巡查等制度,制定各岗位人员职责。以上日常工作由药学部门承担。
(四)麻醉药品、第一类精神药品的管理人员应当掌握与麻醉、精神药品相关的法律、法规和规定,熟悉麻醉药品、第一类精神药品的使用和安全管理工作。
(五)应当配备工作责任心强、熟悉业务的药学专业技术人员负责麻醉药品、第一类精神药品的采购、储存、保管、调配、使用及管理工作,而且人员应保持相对稳定。
(六)应当定期对涉及麻醉药品、第一类精神药品的管理、药学、医护人员进行有关法律、法规、规定、专业知识、职业道德的教育和培训。
第二十六条 医疗机构可以根据管理需要,在门诊、急诊、住院等药房设置麻醉药品、第一类精神药品的周转库(柜),但库存不得超过本机构规定的数量。周转库(柜)应当每天结算。
第二十七条 门诊、急诊、住院等药房的发药窗口,其麻醉药品、第一类精神药品的调配基数,不得超过本机构规定的数量。
第二十八条 门诊药房应当固定发药窗口。发药窗口要有明显的标识,并由专人负责麻醉药品、第一类精神药品的调配。
第二十九条 开具麻醉药品、精神药品要使用专用处方。
(一)麻醉药品、第一类精神药品处方的印刷用纸为淡红色,处方右上角分别标注“麻”、“精一”;第二类精神药品处方的印刷用纸为白色,处方右上角标注“精二”。
(二)麻醉药品、精神药品处方由医疗机构按照规定的样式统一印制(附件10)。
(三)麻醉药品、第一类精神药品注射剂处方为一次用量;其他剂型处方不得超过3日用量;控缓释制剂处方不得超过7日用量。
(四)第二类精神药品处方一般不得超过7日用量;对于某些特殊情况,处方用量可适当延长,但医师应当注明理由。
(五)为癌痛、慢性中、重度非癌痛患者开具的麻醉药品、第一类精神药品注射剂处方不得超过3日用量;其他剂型处方不得超过7日用量。
(六)对于需要特别管制的麻醉药品,盐酸二氢埃托啡处方为一次用量,药品仅限于在二级以上医院内使用;盐酸哌替啶处方为一次用量,药品仅限于在医疗机构内使用。
(七)麻醉药品处方至少要保存3年,精神药品处方至少要保存2年。
(八)医师开具麻醉药品、第一类精神药品处方时,应当在病历中记录。医师不得为他人开具不符合规定的处方或为自己开具麻醉药品、第一类精神药品处方。
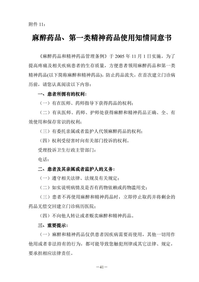
(九)具有处方权的医师,在为患者首次开具麻醉药品、第一类精神药品处方时,应当亲自诊查患者,为其建立相应的病历,留存患者身份证明复印件,要求其签署《知情同意书》(附件11)。患者病历由医疗机构保管。
(十) 麻醉药品注射剂仅限于医疗机构内使用,或者由医疗机构派医务人员出诊至患者家中使用。
(十一) 医疗机构应当对使用麻醉药品非注射剂型和第一类精神药品的患者每四个月复诊或者随诊一次,并在病历中做好相关的记录。
(十二)麻醉药品非注射剂型和第一类精神药品需要带出医疗机构外使用时,具有处方权的医师在患者或者其代办人出示下列材料后,方可开具麻醉药品、第一类精神药品处方,但不得在急诊药房配药。
1、二级以上医院开具的诊断证明;
2、患者户口簿、身份证或者其他相关身份证明;
3、代办人员身份证明。
医疗机构应当在患者门诊病历中留存代办人员身份证明复印件。
第三十条 处方的调配人、核对人应当仔细核对麻醉药品、第一类精神药品处方,无误后,分别签名、登记并发药;对核对后不符合规定的麻醉药品、第一类精神药品处方,则不予发药。
第三十一条 医疗机构应当对麻醉药品、第一类精神药品处方进行专册登记(附件12),登记记录必须完整。登记专册之保存期限,不得少于药品有效期满后2年。
第三十二条 医疗机构应当对麻醉药品、第一类精神药品的处方统一编号,实行计数管理,并建立处方保管、领取、退回、销毁的管理制度。
第三十三条 对使用麻醉药品、第一类精神药品注射剂或者贴剂的患者,再次调配时,调剂者应当要求患者将使用后的原批号的空安瓿或者用过的贴剂交回,并记录收回的空安瓿或者废贴数量。
第三十四条 医疗机构内各病区、手术室等调配使用麻醉药品、第一类精神药品注射剂时,应当收回空安瓿,并核对好收回空安瓿批号、数量,作好相关记录;使用剩余的麻醉药品、第一类精神药品注射剂应办理退库手续。
第三十五条 具有《医疗机构执业许可证》并经有关部门批准的戒毒医疗机构,在开展戒毒治疗时,可在医务人员的指导下,使用具有戒毒适应症的麻醉药品、第一类精神药品。
第三十六条 使用麻醉药品、第一类精神药品的医疗机构,必须实行月报制度。
(一)凡依法使用麻醉药品、第一类精神药品的医疗机构,必须于每月的5日前,将上月使用情况(附件13),按属地管理原则,分别报当地的卫生行政部门、药品监督管理部门和公安机关。
(二)县市卫生行政部门在接到各医疗机构的报表并形成汇总表后(附件14),于每月的10日前,报州卫生行政部门。
第三十七条 各县市卫生行政部门要根据各医疗机构的月报情况,认真做好监督管理工作。
第四章 储 存
第三十八条 医疗机构的麻醉药品、精神药品库必须配备保险柜,库房的门窗要有防盗设施。有条件的医疗机构麻醉药品、精神药品库应当安装报警装置。
设有麻醉药品、第一类精神药品周转库(柜)的门诊、急诊、住院等药房,应当配备保险柜。存放有麻醉药品、第一类精神药品的药房调配窗口、各病区、手术室等,应当配备必要的防盗设施。
第三十九条 在麻醉药品、第一类精神药品储存的各个环节,应当指定专人负责,并明确责任。交接班应当有记录。
第四十条麻醉药品、第一类精神药品的储存,实行专库(柜)加锁,双人双锁管理。对进出专库(柜)的麻醉药品、第一类精神药品要有专人负责管理,并建立麻醉药品、第一类精神药品的专用账册(附件15)。药品入专库(柜)时,要双人验收;药品出专库(柜)时,要双人复核,以做到账物相符。专用账册的保存期限应当自药品有效期满之日起不少于5年。
第四十一条 医疗机构发现下列情况时,应当立即向所在地卫生行政部门、药品监督管理部门和公安机关报告:
(一)在储存、保管过程中,发生麻醉药品、第一类精神药品丢失或者被盗、被抢的;
(二)发现骗取、冒领麻醉药品、第一类精神药品的。
第五章 销 毁
第四十二条 医疗机构对过期、损坏的麻醉药品、第一类精神药品进行销毁时,事先应向所在地卫生行政部门提出申请。当地卫生行政部门至少要派出2名卫生监督人员对销毁进行监督,并做好相关记录(附件16)。
第四十三条 卫生行政部门在接到医疗机构销毁过期、损坏麻醉药品、第一类精神药品的申请后,应当于5日内,到现场监督医疗机构的销毁行为。
第四十四条 收回的麻醉药品、第一类精神药品注射剂空安瓿、废贴要有专人负责计数。销毁时,要有医疗机构麻醉药品和精神药品管理委员会的3人以上的成员,到现场进行监督,并作好相关记录。
第四十五条 患者不再使用麻醉药品、第一类精神药品时,医疗机构应当要求患者将剩余的麻醉药品、第一类精神药品无偿地交回医疗机构,并由医疗机构按照规定,予以销毁处理。
第六章 监督管理
第四十六条 对医疗机构麻醉药品、精神药品和药品类易制毒化学品的购买、使用、储存、销毁以及现场审查和当月使用情况的上报等日常监督管理工作,除州级医疗机构和州卫生局发证的民营医院外,余均按属地管理原则,由县市卫生行政部门负责。
第四十七条 对各级各类医疗机构使用麻醉药品、精神药品和药品类易制毒化学品的违法行为的行政处罚工作,由各级卫生行政部门按照《麻醉药品和精神药品管理条例》、《易制毒化学品管理条例》的有关规定,实行分级负责制。
(一)州级卫生行政部门负责州级医疗机构和本局发证的医疗机构的违法行为及辖区内重大违法案件的查处工作。
(二)县市级卫生行政部门负责同级卫生行政部门发证的医疗机构的违法行为的查处工作。但在实施处罚时,需报州级卫生行政部门,并得到州级卫生行政部门的委托。
第七章 附 则
第四十八条 第一类中的药品类易制毒化学品中参照麻醉药品、第一类精神药品的要求进行管理。
第四十九条 本办法自2006年6月1日起施行


滇公网安备 53310302000145号



