德财规〔2025〕2号
州级有关部门,州属有关企业:
为进一步规范和完善州级国有资本经营预算管理,优化国有资本配置,根据《云南省财政厅关于印发〈云南省省属企业国有资本收益收取管理办法〉的通知》(云财规〔2024〕7号),经报请州人民政府批准同意,现将《德宏州州属企业国有资本收益收取管理办法》印发给你们,请遵照执行。
德宏州财政局
2025年4月27日
(此件公开发布)
德宏州州属企业国有资本收益收取管理办法
第一章 总 则
第一条 为建立健全国有资本经营预算制度,规范国家与企业的分配关系,强化国有资本收益管理,根据《中华人民共和国预算法》《中华人民共和国公司法》《中华人民共和国企业国有资产法》以及《国务院关于进一步完善国有资本经营预算制度的意见》(国发〔2024〕2号)《云南省财政厅关于印发〈云南省省属企业国有资本收益收取管理办法〉的通知》(云财规〔2024〕7号)等有关规定,制定本办法。
第二条 纳入州级国有资本经营预算实施范围的州级党政机关、事业单位(以下统称监管部门)出资设立的州属国有独资企业、国有控股企业、国有参股企业(即一级企业)及经认定施行国有资本经营预算管理的企业、单位(以下统称为州属企业)国有资本收益的申报、审核、上缴,适用本办法。
州级党政机关、事业单位共同投资合计持股为100%的州属企业的国有资本收益收取管理适用下述国有独资企业相关管理规定。
第三条 本办法所称国有资本收益,是指州人民政府以所有者身份依法从出资企业取得的国有资本投资收益,具体包括:
(一)利润收入,即国有独资企业按规定应当上缴国家的利润。
(二)股利、股息收入,即国有控股、参股企业国有股权(股份)获得的股利、股息收入。
(三)产权转让收入,即出售或转让国有产权、股权(股份)获得的收入。
(四)清算收入,即国有独资企业清算收入(扣除清算费用),国有控股、参股企业国有股权(股份)分享的企业清算收入(扣除清算费用)。
(五)其他国有资本经营预算收入,即除上述收入外,经州人民政府批准同意认定应收缴并统筹使用的州属企业(含二级及以下企业)特定资产处置等专项收入。
第四条 州级财政部门负责州级国有资本收益收缴和管理,监管部门负责组织、督促监管(所属)企业及时足额上缴国有资本收益,州属企业负责按照规定申报、上缴国有资本收益。
第五条 州属企业国有资本收益应当按照国库集中收缴有关规定直接上缴州级金库,纳入州级国有资本经营预算收入管理。
第二章 收益计缴
第六条 州属国有独资企业利润收入上缴比例为不低于30%。承担州属储备粮任务的政策性企业、戒毒类企业、小型微型企业、年应交利润收入不足(含)1万元企业及州委州政府有明确规定的,免缴国有资本收益。
州级财政部门可根据我州实际情况,会同监管部门对国有独资企业利润收入上缴比例提出调整建议,报请州人民政府批准后执行。
第七条 州属国有独资企业应交收益以企业上年度净利润为基础,按规定比例计算后缴纳。
(一)国有独资企业拥有全资公司或者控股子公司、子企业的,以集团公司(母公司、总公司)上一年度经依法审计的年度合并财务会计报告反映的归属于母公司所有者的净利润为基础计算上缴。尚未规范母子产权关系、不执行合并财务报表的按单户企业分别计算核定。
(二)国有独资企业计算应交收益时,可从归属于母公司净利润中依法扣除以前年度未弥补亏损、当年提取的法定公积金(法定公积金已达到注册资本50%及以上的不再抵扣)及其他经州级财政部门认定可抵扣事项。
其中:可抵扣的以前年度未弥补亏损,是指经审计年度合并财务报表中为负的期初未分配利润;可抵扣的法定公积金,是指经审计年度合并财务报表中当年实际提取的法定公积金数。
(三)国有独资企业调整以前年度损益的,应相应补缴或抵减应交收益。以前年度损益调整后,当年应交收益不足抵减的,以后年度不再继续抵减。因清产核资、合并范围变化原因导致以前年度损益调整的,不予抵减或补缴应交利润。
第八条 监管部门持有股权的国有控股、参股企业,按照股东会或者股东大会决议通过的利润分配方案及监管部门所持股权计算的股利、股息,全额上缴。国有控股、参股企业应当按照市场化、法治化原则建立健全分红机制。监管部门应当统筹考虑国有经济布局优化和结构调整总体要求,企业所处行业特点、发展阶段、财务状况、发展规划以及其他股东意见等,研究提出国有控股、参股企业利润分配意见,原则上不低于同类国有独资企业收益上缴水平。国有控股企业当年符合分配条件不予分配的,监管部门在股东会或股东大会决议表决前应向州人民政府报告不分配理由和依据。监管部门应督促国有控股企业依法及时制定利润分配方案,利润分配方案通过后,企业应及时按规定上缴国有股股息红利。
第九条 监管部门转让所持州属企业国有产权、股权(股份)形成的收入,扣除交易过程中发生的各项费用后全额上缴。
第十条 国有独资企业清算净收入和国有控股、参股企业取得的清算净收入中属于监管部门应分享的部分全额上缴。
第十一条 州属企业因国家政策进行重大调整或遭受重大自然灾害等不可抗力因素造成巨大损失,确实需要减免应交利润的,由监管部门商州级财政部门共同报州人民政府批准。减免的国有资本收益应直接转增国家资本或国有资本公积。
第三章 收益申报
第十二条 州级财政部门根据州级国有资本经营预算收支政策,印发年度州级国有资本收益申报通知。
第十三条 州属企业根据收益申报要求,及时申报州级国有资本收益,并如实填写州属企业国有资本收益申报表(详见附表1-4),经监管部门审核后报送州财政局。具体要求如下:
(一)利润收入。每年6月30日前由国有独资企业申报,并附送经依法审计的年度合并财务会计报告;
(二)股利、股息收入。每年6月30日前,由国有控股、参股企业召开股东会或者股东大会(没有设立股东会或者股东大会的为董事会,下同)确定利润分配方案后据实申报,并附送经依法审计的年度合并财务会计报告和股东会或股东大会决议通过的利润分配方案;
产权转让收入。在签订产权转让合同后30个工作日内,由州属企业或者监管部门据实申报,并附送产权转让合同和经核准或备案的资产评估报告;
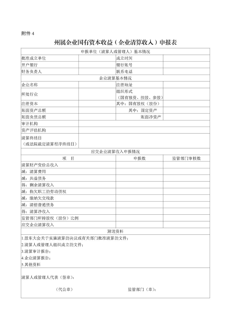
(四)清算收入。在清算组或者管理人编制剩余财产分配方案后30个工作日内,由清算组或者管理人根据企业清算报告计算的清算净收入据实申报,并附送经依法审计的企业清算报告,涉及资产评估项目应附送经核准或备案的资产评估报告;
(五)其他国有资本经营预算收入。在收入确定后30个工作日内,由有关单位申报,并附送有关经济事项发生和金额确认的资料。
第四章 收益收缴
第十四条 州属企业国有资本收益上缴,按照以下程序执行:
(一)监管部门在收到监管(所属)企业上报的国有资本收益申报表及相关材料后5个工作日内完成初审,送州级财政部门复核;
(二)州级财政部门应在10个工作日内完成复核,并在10个工作日内联合州国有资产监督管理委员会向州属企业下达国有资本收益收缴通知;
(三)州属企业依据下达的国有资本收益收缴通知,办理国有资本收益缴库手续。
第十五条 州属企业办理缴款时限和要求具体如下:
(一)国有独资企业当年应交利润应当在收到国有资本收益上缴通知之日起一个月内缴清,其中应交利润在1千万元(含)以上,一次性上缴确有困难的,可通过监管部门向州级财政部门申请分批缴清。
(二)股利、股息收入,产权转让收入,清算收入和其他国有资本经营预算收入,应当在收到国有资本收益上缴通知之日起一个月内缴清。
(三)对州属企业应交利润和股利、股息收入由于现金流严重不足等特殊原因,确实无法按期缴纳的,经监管部门商州级财政部门同意可适当延期,但不得跨年度缴纳。
第十六条 为加快预算执行进度,州级财政部门在企业财务会计决算完成前可以预收部分国有资本收益,并于当年企业财务会计决算完成后根据财政核定数额进行汇算清缴。
第十七条 州属企业国有资本收益上缴,使用政府收支分类科目中的“10306 国有资本经营收入”下相关目级科目。
第十八条 根据国家和其他相关规定调整至税务部门征收的国有资本收益项目,从其规定。
第五章 监督管理
第十九条 州级国有资本收益收缴依法接受州人民代表大会及其常务委员会的审查监督和州审计局的审计监督。
第二十条 州级财政、审计等部门按规定对州属企业上缴国有资本收益的申报、审核、上缴等进行监督、审计。
第二十一条 监管部门应按照《中华人民共和国企业国有资产法》等法律法规,建立健全监管(所属)企业利润分配机制,积极组织企业按规定上缴国有资本收益,对不按规定上缴国有资本收益的企业应查明原因,采取措施予以催缴,切实落实出资人收益权。
第二十二条 未经州人民政府同意,任何部门和单位不得擅自减免应交国有资本收益。
第二十三条 州属企业应严格遵守财经纪律及财务会计制度,如实反映企业财务状况和经营成果,切实履行国有资本收益申报和上缴义务,及时足额缴纳国有资本收益。
第二十四条 州属企业国有资本收益上缴情况与企业负责人薪酬挂钩。拒不申报国有资本收益、未在规定时间内足额上缴国有资本收益、预算数与实际上缴数差异较大,监管部门在薪酬考核时应相应扣减企业负责人薪酬。
第二十五条 州属企业应当主动接受监督机关组织的监督检查,如实反映有关情况,提供真实完整的会计账簿、报表、审计报告、文件等有关资料,不得隐瞒、拒绝、阻挠和拖延。
第二十六条 对隐瞒、挪用、拖欠、不缴或少缴以及违规审核国有资本收益的行为,依照《中华人民共和国预算法》《财政违法行为处罚处分条例》的相关规定进行处理处罚。
第六章 附 则
第二十七条 履行出资人职责部门委托有关部门对所出资企业实施监管及州直部门所属事业单位办企业的,由受托监管部门和事业单位所属州直部门负责相关州属企业国有资本收益的审核和监缴工作。
第二十八条 州属金融、文化企业国有资本经营收益收取管理另有规定的,按有关规定执行。
第二十九条 各县(市)国有资本收益收取管理办法由各地参照本办法制定。
第三十条 本办法由州财政局负责解释。
第三十一条 本办法自2025年6月1日起施行。《德宏州财政局 德宏州人民政府国有资产监督管理委员会关于印发<德宏州州级企业国有资本收益收缴管理办法>的通知》(德财资〔2018〕53号)《德宏州州属企业国有资本收益收取管理办法》(德财规〔2024〕2号)同时废止。
附件:
1.州属企业国有资本收益(应交利润)申报表
2.州属企业国有资本收益(国有股股息、股利)申报表
3.州属企业国有资本收益(国有产权转让收入)申报表
4.州属企业国有资本收益(企业清算收入)申报表
文章来源:德宏州财政局
滇公网安备 53310302000145号



