日前,国务院办公厅印发《关于扩大政务服务“跨省通办”范围进一步提升服务效能的意见》(以下简称《意见》)。
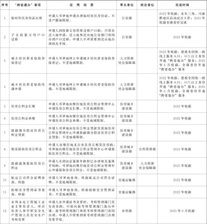
《意见》明确,按照需求量大、覆盖面广、办理频次高的原则,新增异地电子缴税、开具税收完税证明、单位社会保险费申报、临时居民身份证办理、城乡居民养老保险参保登记和待遇申请、5种门诊慢特病费用结算等22项政务服务“跨省通办”事项。
附件:全国政务服务“跨省通办”新增任务清单(共22项)
文章来源:德宏政务微信公众号
当前位置:网站首页 > 政务动态
浏览量:4075 作者: 日期:2022/10/9
日前,国务院办公厅印发《关于扩大政务服务“跨省通办”范围进一步提升服务效能的意见》(以下简称《意见》)。
《意见》明确,按照需求量大、覆盖面广、办理频次高的原则,新增异地电子缴税、开具税收完税证明、单位社会保险费申报、临时居民身份证办理、城乡居民养老保险参保登记和待遇申请、5种门诊慢特病费用结算等22项政务服务“跨省通办”事项。
附件:全国政务服务“跨省通办”新增任务清单(共22项)
文章来源:德宏政务微信公众号
主办单位:德宏傣族景颇族自治州人民政府办公室
地址:芒市勇罕街3号 政务服务便民热线: 0692-12345
24小时网站违法和不良信息举报电话:0692-2121382
邮箱:zwgkb522@163.com