各州、市人民政府,省直各委、办、厅、局:
《云南省促消费稳增长三年行动计划(2022—2024年)》已经省人民政府同意,现印发给你们,请认真贯彻执行。
云南省人民政府办公厅
2022年8月5日
(此件公开发布)
云南省促消费稳增长三年行动计划(2022—2024年)
为深入贯彻落实党中央、国务院关于扩大内需的战略部署,推动供需良性循环,激发消费潜力,促进居民消费持续恢复增长,结合我省实际制定本计划。
一、总体要求
(一)指导思想
以习近平新时代中国特色社会主义思想为指导,全面贯彻落实党的十九大和十九届历次全会精神,深入贯彻习近平总书记考察云南重要讲话精神,全面落实省第十一次党代会和省委十一届二次全会部署,完整、准确、全面贯彻新发展理念,以高质量供给引领创造新需求,以满足人民日益增长的美好生活需要为根本目的,推进消费提质升级、下沉扩容,进一步发挥消费对经济循环的牵引带动作用。
(二)总体目标
通过3年左右努力,进一步优化提升消费环境,提振消费信心、释放消费潜力、促进消费回补,实现消费环境、消费品质显著提升,城乡消费、新型消费蓬勃发展,高质量商品和服务供给能力持续增强,商业创新力、竞争力、影响力跃上新水平。
——消费规模稳步扩大。努力扩大城乡消费规模,推动全省消费总量迈上新台阶。2022—2024年,社会消费品零售总额年均增长8%以上,实际工作中争取更好的效果。
——消费结构加快升级。以深化供给侧结构性改革为主线,培育消费发展新动能。2022—2024年,网络零售额年均增长25%以上,限额以上单位通过公共网络实现的商品零售额年均增长35%以上。
——市场主体发展壮大。加大限额以上商贸流通企业的培育力度,发挥市场主体辐射带动作用。到2024年,批零住餐企业达到47万家以上,其中限额以上企业8100家以上,年销售超过300亿元的商贸流通领军企业达到10家以上,年销售超过100亿元的商贸流通重点企业达到50家以上。
二、主要任务
(一)实施“兴主体”行动
1.发展壮大骨干企业。支持骨干流通企业做大做强,加大限额以上企业培育力度,鼓励个转企、企升限,统筹资金对符合条件的新增批发、零售、住宿、餐饮限额以上企业(个体)给予支持。对总量排名靠前且增长较好的现有限额以上批发、零售、住宿、餐饮企业进行奖励。新建、升级改造一批乡镇商贸中心、农集贸市场、专业市场。(省商务厅、省市场监管局,各州、市人民政府按照职责分工负责。以下均需各州、市人民政府负责,不再列出)
2.积极扶持中小微企业。落实促进服务业领域困难行业恢复发展和帮扶中小微企业、个体工商户纾困发展有关政策,发挥行业协会、商会作用,为中小微企业提供个性化、定制化帮扶服务,切实纾难解困,不断壮大批零住餐行业市场主体。支持引导微商电商、短视频创作者、带货达人等新就业形态劳动者创办微型企业或注册为个体工商户。(省商务厅、省市场监管局按照职责分工负责)
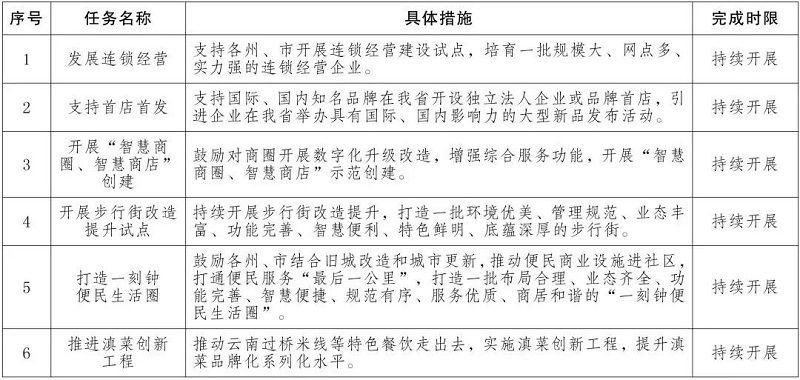
3.大力开展商贸领域招商引资。大力引进知名品牌首店、旗舰店、体验店、连锁店,鼓励国际品牌企业在我省开设直营门店、引入品牌工厂,提高中高端品牌的投放首位度。支持国际、国内知名品牌在我省开设独立法人企业或品牌首店,引进企业在我省举办具有国际、国内影响力的大型新品发布活动。(省商务厅、省投资促进局、昆明海关按照职责分工负责)
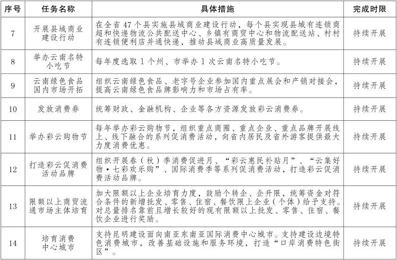
4.积极培育本土品牌。加大对自主品牌、原创品牌和老字号的支持力度,将传统品牌建设与民族文化传承创新相结合,培育一批彝绣等民族工艺品品牌、区域公共品牌、文旅IP。推动老字号企业入驻主流电商平台设立“云南老字号”官方旗舰店,扩大“云南老字号”在国内市场覆盖面。鼓励老字号企业开发网络适销产品和旅游商品、伴手礼等文创产品,支持老字号企业“走出去”开拓市场。对新获得“中华老字号”、“云南老字号”称号的商贸流通企业,视工作开展情况给予适当支持。推动云南过桥米线等特色餐饮走出去,实施滇菜创新工程,提升滇菜品牌化系列化水平。支持餐饮企业升级配套设施和加强服务体系建设,对符合条件的中央厨房项目给予资金支持。(省商务厅、省文化和旅游厅按照职责分工负责)
(二)实施“拓渠道”行动
5.加快线上线下消费融合。推动互联网与各类消费业态紧密融合,鼓励传统商贸企业数字化转型、智能化改造和跨界融合。培育壮大电子商务市场主体,支持抖音、快手等直播电子商务基地加快发展,推动“传统交易市场+直播平台”等新业态健康有序发展。开展“数字消费季”系列活动,推动数字消费成为消费新增长点。扩大“一部手机游云南”平台影响力,鼓励发展智慧旅游。开展网络销售竞赛,对通过网络交易平台开展零售业务的企业,按照网络零售额排名给予奖励。(省商务厅、省文化和旅游厅按照职责分工负责)
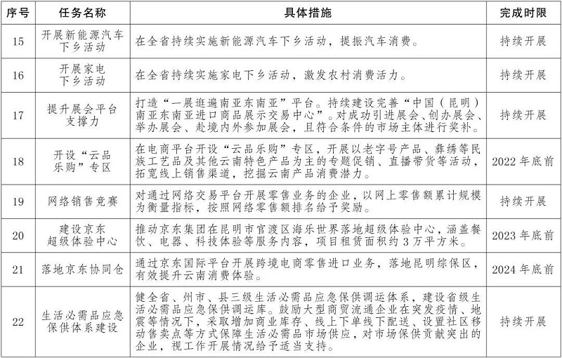
6.开展网上购物节活动。联动知名电子商务平台,在全省范围内开展网上购物推广活动。组织企业在美团、抖音等电子商务平台以及携程、“一部手机游云南”等平台,开展“神券节”、“必吃榜”等专题促销、直播带货等活动。在主流电子商务平台开设“云品乐购”专题,实施“七彩云南、乐购好礼”计划。组织限额以上商贸流通企业、三品一标、老字号、县域农产品公共品牌、非遗和优质旅游商品等产品入驻“一部手机云品荟”、“一部手机游云南”商城。(省商务厅、省文化和旅游厅按照职责分工负责)
7.支持会展经济发展。充分利用中国—南亚博览会、南亚东南亚国家商品展暨投资贸易洽谈会期间南亚东南亚国家企业和商品云集昆明的商机,打造“一展逛遍南亚东南亚”平台。持续建设完善“中国(昆明)南亚东南亚进口商品展示交易中心”,实现保税商品展示和完税商品交易,打造集商贸、旅游、文化体验为一体的线上线下双向开放综合服务平台。加大会展业发展扶持力度,对各边境州、市举办边境经济贸易交易会、特色会展以及到我省举办的国际性、全国性展会活动等给予支持。(省商务厅、省投资促进局按照职责分工负责)
(三)实施“强供给”行动
8.加快培育消费新业态。进一步加大5G网络、数据中心、物联网等新型基础设施建设力度。鼓励无接触配送消费模式创新,探索发展智慧超市、智慧商店、智慧餐厅、智慧景区、网上菜场等新零售业态,推广无人便利店、智能售货机等无人零售业态发展,鼓励发展信息消费。(省工业和信息化厅、省商务厅、省文化和旅游厅、省通信管理局按照职责分工负责)
9.加快发展连锁经营。支持各州、市开展连锁经营建设试点,通过品牌连锁企业培育、数字化升级赋能、发展共同配送、促进便利店品牌化连锁化发展等重点任务,培育一批规模大、网点多、实力强的连锁经营企业,通过连锁经营整合服务民生的各类业态,优化商品服务供给,满足消费者多样化需求,促进零售、餐饮等传统服务业高质量发展。(省商务厅负责)
10.大力发展跨境电子商务。推进昆明、德宏、红河3个跨境电子商务综合试验区和10个跨境电子商务园区扩量提质,开展“保税展示+免税店+前店后仓+线下自提”等跨境电子商务零售进口模式。引导企业用好跨境电子商务零售出口增值税、消费税免税政策和所得税核定征收办法,进一步促进跨境电子商务企业对企业直接出口、跨境电子商务出口海外仓监管模式发展。对新落户的跨境电子商务龙头企业按照在线交易额给予支持。推进跨境电子商务零售进口试点,满足国内消费需求。(省商务厅、昆明海关、省税务局按照职责分工负责)
11.促进内外贸一体化发展。推进内外贸产品同线、同标、同质,支持有意愿、有条件的企业对标国际标准提升产业链、供应链水平。在外贸转型升级基地、跨境电子商务综合试验区等基础上,培育建设一批内外贸一体化改革试点产业基地,鼓励企业用好国内、国外“两种资源”,扩大国内、国际“两个市场”。搭建出口转内销平台,加快转内销市场准入,提升转内销便利化水平,引导外贸企业打造符合国际品质、适应国内市场需求的新产品。(省商务厅、昆明海关、省税务局按照职责分工负责)
(四)实施“建载体”行动
12.打造消费中心城市。支持昆明建设面向南亚东南亚国际消费中心城市。鼓励有条件的州、市依托自由贸易试验区等,与国(境)外机构合作建设涉外消费专区。支持建设边境特色消费城市,改善基础设施和服务环境,打造“口岸消费特色街区”。推动优化免税店布局,对具备条件的重点口岸,按照规定和程序组织开展境外旅客购物离境退税工作。(省财政厅、省商务厅、昆明海关、省税务局按照职责分工负责)
13.积极打造特色商圈。鼓励各州、市立足本地旅游、文化、民族、沿边开放等优势,以历史文化、餐饮美食、文化创意、国际购物、旅游休闲等为主题,结合夜间文化和旅游消费集聚区建设,打造各具特色、错位发展的特色商圈。加快“一部手机逛商圈”在全省推广应用,鼓励对商圈开展数字化升级改造,增强综合服务功能,打造“智慧商圈”。持续开展步行街改造提升,打造一批环境优美、管理规范、业态丰富、功能完善、智慧便利、特色鲜明、底蕴深厚的步行街。对被商务部门新认定为省级示范商圈(特色商业街区)、省级示范步行街的给予资金支持。(省住房城乡建设厅、省商务厅按照职责分工负责)
14.打造一刻钟便民生活圈。鼓励各州、市结合旧城改造和城市更新,推动便民商业设施进社区,打通便民服务“最后一公里”。优先配齐居民生活基本保障类业态,不断丰富社区商业业态、补齐设施短板、创新服务能力,打造一批布局合理、业态齐全、功能完善、智慧便捷、规范有序、服务优质、商居和谐的一刻钟便民生活圈,对列入国家级、省级的一刻钟便民生活圈试点城市分别给予资金支持。(省民政厅、省住房城乡建设厅、省商务厅、省市场监管局按照职责分工负责)
15.大力发展夜间经济。鼓励夜间经济业态向多元化发展,把培育壮大夜间消费与美丽县城、特色小镇、旅游景区、度假区建设结合起来,不断丰富城市夜间经济业态,大力发展夜游、夜娱、夜品、夜购等消费促进活动,进一步提升全省中心城市夜间消费占比,打造一批夜间文化和旅游消费集聚区。(省住房城乡建设厅、省商务厅、省文化和旅游厅、省市场监管局按照职责分工负责)
16.加快推进县域商业体系建设行动。以渠道下沉为主线,以县乡村商业网络体系和农村物流配送“三点一线”为重点,鼓励连锁商贸流通企业、电子商务平台等下沉农村,整合现有县乡村电子商务服务网点,健全县乡村物流配送体系,加快补齐农村商业设施短板,引导商贸流通企业转型升级,提高村镇生活服务便捷性和服务质量,不断强化县域商业承载力和发展活力,推动县域商业高质量发展。积极争取中央资金支持建设一批县域商业建设示范试点。(省商务厅、省供销合作社联合社按照职责分工负责)
(五)实施“惠民生”行动
17.促进大宗商品消费。以汽车、家电为重点提振大宗消费,开展新能源汽车下乡活动。鼓励有条件的州、市对消费者“以旧换新”购买小汽车(含新能源车)给予一定补贴;支持各州、市对居民购买新车(乘用车)给予补贴。开展家电“以旧换新”及下乡活动,鼓励各州、市联合生产厂家和家电销售企业实施家电“以旧换新”和智能产品补贴。鼓励金融机构对居民购买新能源汽车、绿色智能家电、智能家居、节水器具等绿色智能产品提供信贷支持。(省工业和信息化厅、省商务厅、人民银行昆明中心支行按照职责分工负责)
18.打造促消费活动品牌。持续开展“云集好物”及“彩云”系列促消费活动,举办“彩云购物节”。鼓励各州、市结合民族节庆、突出地方特色,组织开展“彩云”系列消费券发放活动,积极整合行业协会、金融机构等资源,组织商贸流通企业参与“彩云购物节”、“云南名特小吃节”等系列消费促进活动。对各州、市组织举办促消费活动,按照活动规模及成效等给予一定比例资金支持。(省商务厅负责)
19.保障基本民生消费。建立完善重要商品收储和吞吐调节机制,持续做好日常监测和动态调控,落实好粮油肉蛋奶果蔬和大宗商品等保供稳价措施。鼓励大型商贸流通企业在突发疫情、地震等情况下采取增加商业库存、线上下单线下配送、设置社区移动售卖点等方式保障生活必需品市场供应,对市场保供贡献突出的企业,视工作开展情况给予适当支持。(省农业农村厅、省商务厅、省市场监管局、省粮食和储备局按照职责分工负责)
(六)实施“优环境”行动
20.进一步优化营商环境。优化商贸流通企业证照审批流程,提高审批效率。简化需经公安机关批准安全许可的大型活动审批流程,对同一场地举办相同内容的多场次大型活动,且活动为相同主办方和参展商的,实行1次许可。选择具备外摆条件、有统一运营管理能力的特色街区、商业综合体外广场,放宽临时外摆限制,允许在周末及法定节假日推行临时外摆活动。(省公安厅、省住房城乡建设厅、省商务厅、省市场监管局按照职责分工负责)
21.营造放心消费环境。加快建设覆盖线上线下的重要产品追溯体系。扎实推进社会信用体系建设,加强商业信用共享与应用,开展联合激励和惩戒,开展“诚信兴商宣传月”等主题宣传活动。畅通消费者维权渠道,健全跨部门联合消费维权协调机制,及时受理和解决消费者投诉举报,保障消费者合法权益,提升消费体验,推动形成良好消费环境。(省商务厅、省市场监管局按照职责分工负责)
22.强化促消费活动宣传。支持在全国主要机场、高铁站等枢纽窗口、宣传平台开展重点促消费活动宣传,吸引外地游客来云南消费。政府部门指导或主办的促消费活动,可申请公益广告发布渠道,按照公益成本价支付有关费用。(省商务厅、省政府新闻办按照职责分工负责)
23.加大财政金融支持力度。统筹财政资金对全省促消费工作给予支持。引导金融机构提供更多符合产业发展方向、贴近消费需求的专属消费信贷产品。将受疫情影响较大的文旅、餐饮等企业纳入金融服务快速响应机制。(省财政厅、人民银行昆明中心支行按照职责分工负责)
三、保障措施
(一)扛牢压实责任。各地、有关部门要健全上下联通、横向协同、跨行业跨领域贯通的工作机制,抓实经济运行研判、预警、调度、推动、问效“五个主题”制度。省商务厅要建立完善日常调度机制、通报机制和政策落实机制,加密加强促消费工作调度,统筹协调、组织推动、督促指导本计划落实。有关部门要认真履行职责,细化实化措施,明确目标任务和时间节点,加强跟踪落实和考核评估,确保各项措施落实到位。各州、市人民政府要落实属地责任,建立健全工作机制,制定出台具体工作措施,有力行动,确保实效。
(二)强化实施保障。鼓励各州、市结合实际统筹资金、出台政策,在财税、金融、用工、用地等方面加大对促消费工作支持力度,加强消费基础设施建设及改造提升项目建设。主要责任部门和单位要强化市场监测,及时掌握反映消费结构和方式转型升级的新趋势,优化产品供给,满足消费新需求。发挥行业协会联系企业的桥梁和纽带作用,指导帮助企业用足用好有关助企纾困扶持政策。
(三)高效统筹疫情防控和经济社会发展。坚持“外防输入、内防反弹”总策略和“动态清零”总方针不动摇,落细落实“严防外传”要求,坚持防得住是硬道理、防得好是硬要求,科学精准落实疫情防控措施,主动防、早发现、快处置,确保做到“疫情要防住、经济要稳住、发展要安全”。
(四)注重宣传引导。各地、有关部门要及时总结先进做法和典型经验,广泛宣传各项奖补政策和措施,动态宣传实施效果好、带动作用强的促消费奖补项目,增强社会信心,引导消费预期,努力营造良好氛围。
附件:云南省促消费稳增长三年行动计划(2022—2024年)重点任务清单
文章来源:德宏政务微信公众号
滇公网安备 53310302000145号



