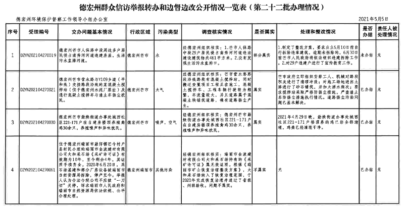
4月28日,云南省迎接中央生态环境保护督察工作领导小组边督边改组向德宏州交办第二十二批4件群众举报投诉生态环境问题。德宏州中央生态环境保护督察保障工作领导小组边督边改组按照“属地管理、分级负责,谁主管、谁负责”的原则,对收到的交办件分别转交涉及县(市)党委、人民政府及州级有关部门负责办理。
按照群众信访举报转办和边督边改信息公开有关要求,现将德宏州第二十二批4件群众举报投诉案件办理情况向社会公布。目前,第二十二批中按照办结情况已办结3件、未办结1件;按照调查核实情况不属实1件、部分属实1件、属实2件。
交办群众举报投诉案件办理具体情况在德宏州人民政府网站(http://www.dh.gov.cn/hbj/Web/_M3050_28D00FGO1C4JA6GKEZXGJ945WU_1.htm)进行详细公告,接受社会各界监督。
文章来源:德宏政务微信公众号
滇公网安备 53310302000145号



