10月9日,云南省工业和信息化厅发布了《2020年云南省生物医药产业发展专项资金拟扶持项目公示》。
根据《云南省人民政府关于加快生物医药高质量发展的若干意见》(云政发〔2019〕26号)、《关于印发2020年生物医药产业发展专项资金申报指南的通知》(云工信食药﹝2020﹞80号)和《关于申报2020年云南省生物医药产业发展专项资金(第二批)的通知》(云工信食药〔2020〕226号)要求,省工业和信息化厅组织开展了2020年云南省生物医药产业发展专项资金项目申报工作。
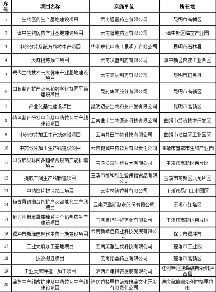
目前,已按规定完成资料审查、现场核查、专家评审、集体讨论等环节,现对2020年云南省生物医药产业发展专项资金拟安排计划进行集中公示。公示期限为2020年10月9日至10月15日,如有异议,请在公示期限内向省工业和信息化厅反映。
联系电话:
省工信厅食品药品工业处:0871-63512034
省工信厅直属机关纪委:0871-63512537
重点疫情防控物资保供类项目
生物医药重大复工复产类项目
平台建设类项目
产业创新发展类项目

文章来源:云南发布
滇公网安备 53310302000145号



